Kubernetes: Gitlab

gitlab

gitlab-chart-kubernetes 采用helm chart方式部署

组件介绍

  • Core GitLab components:
    • NGINX Ingress web访问入口
    • Registry 代码库,可以是硬盘或 分布式文件系统
    • GitLab/Gitaly 后台服务,提供对 Git 存储库的高级 RPC 访问的服务
    • GitLab/GitLab Exporter
    • GitLab/GitLab Grafana 默认不安装
    • GitLab/GitLab Pages 默认关闭,类似github page
    • GitLab/GitLab Shell 通过 SSH 提供命令处理
    • GitLab/Mailroom 邮件,默认关闭
    • GitLab/Migrations 迁移服务,默认关闭
    • GitLab/Sidekiq 后台服务,从redis队列中提取作业来处理
    • GitLab/Task Runner 内部任务管理,包括备份
    • GitLab/Webservice 处理web页面和api请求,puma包含webservice(rails 应用)和workhorse(代理)

chart的层次结构

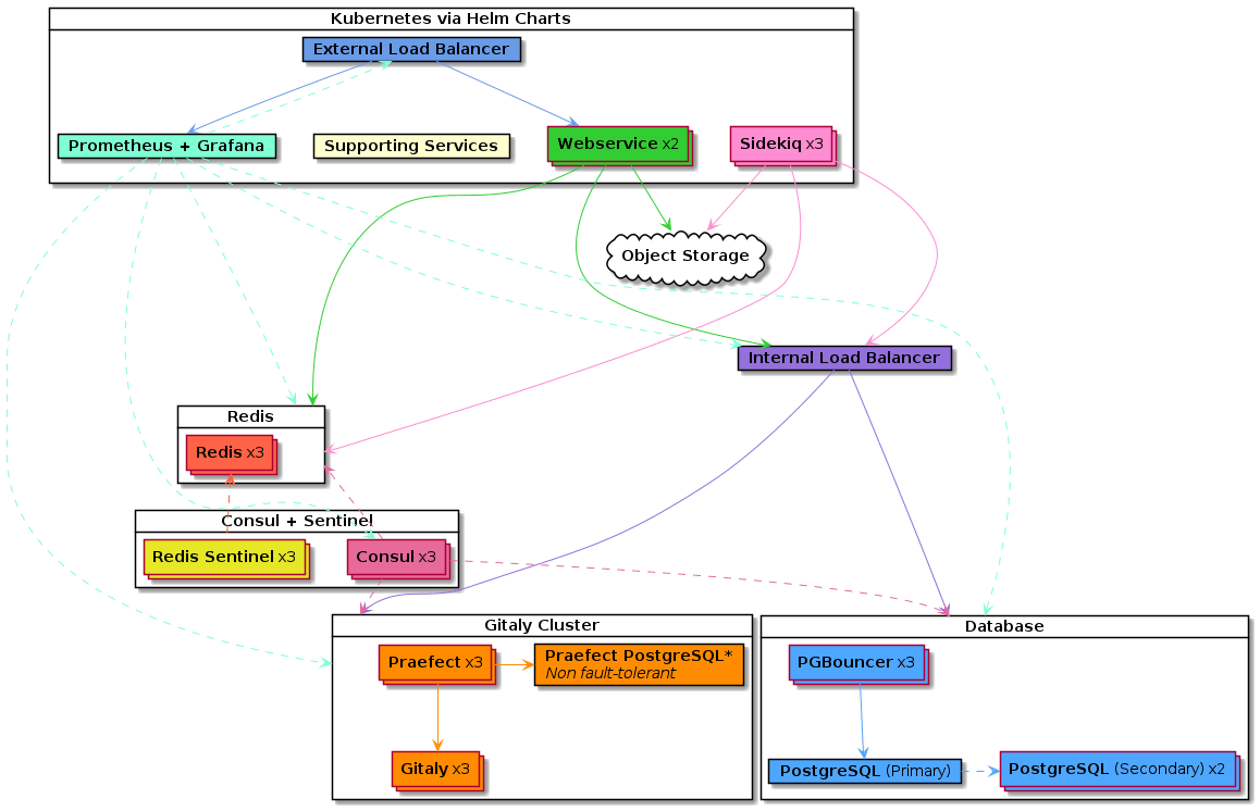
gitlab网络架构

gitlab网络架构

简化架构图

architecture_simplified.png
组件(14.2版本)

元件图例

  • ✅ - 默认安装
  • ⚙ - 需要额外配置
  • ⤓ - 需要手动安装
  • ❌ - 不支持或没有说明
  • 不适用 - 不适用
Component Description Omnibus GitLab(rpm) GitLab chart CE/EE
Certificate Management TLS证书, Let's Encrypt CE & EE
Consul 数据库节点发现、故障转移 EE Only
Database Migrations 数据库迁移 CE & EE
Elasticsearch GitLab 中的搜索 EE Only
Gitaly Git RPC服务,用于处理GitLab发出的所有Git调用 CE & EE
GitLab Exporter 生成GitLab 指标 CE & EE
GitLab Geo Node 地理分布的GitLab节点 EE Only
GitLab Kubernetes Agent 以云原生方式集成 Kubernetes 集群 EE Only
GitLab Pages gitlab静态网站 CE & EE
GitLab self-monitoring: Alertmanager Prometheus报警 CE & EE
GitLab self-monitoring: Grafana 指标仪表板 CE & EE
GitLab self-monitoring: Jaeger GitLab链路跟踪 CE & EE
GitLab self-monitoring: Prometheus 时间序列数据库、指标收集和查询服务 CE & EE
GitLab self-monitoring: Sentry 跟踪 GitLab 实例生成的错误 CE & EE
GitLab Shell 处理gitSSH 会话 CE & EE
GitLab Workhorse 智能反向代理,处理大型 HTTP 请求 CE & EE
Inbound email (SMTP) 接收消息以更新问题 CE & EE
Jaeger integration 已部署应用程序的分布式跟踪 EE Only
LDAP Authentication 根据集中的 LDAP 目录对用户进行身份验证 CE & EE
Mattermost 开源 Slack 替代方案 CE & EE
MinIO 对象存储服务 CE & EE
NGINX 将请求路由到适当的组件,SSL CE & EE
Node Exporter 节点系统指标 N/A CE & EE
Outbound email (SMTP) 向用户发送电子邮件 CE & EE
Patroni 管理 PostgreSQL HA 集群领导者选择和复制 EE Only
PgBouncer Exporter PgBouncer指标收集 CE & EE
PgBouncer 数据库连接池、故障转移 EE Only
PostgreSQL Exporter PostgreSQL指标收集 CE & EE
PostgreSQL Database CE & EE
Praefect Git 客户端和 Gitaly 存储节点之间的透明代理 CE & EE
Puma (GitLab Rails) 处理对 Web 界面和 API 的请求 CE & EE
Redis Exporter Redis指标收集 CE & EE
Redis 缓存服务 CE & EE
Registry 容器镜像库 CE & EE
Runner 执行 GitLab CI/CD 作业 CE & EE
Sentry integration 已部署应用程序的错误跟踪 CE & EE
Sidekiq 后台作业处理器 CE & EE
组件说明
gitlab:
  ## https://docs.gitlab.com/charts/charts/gitlab/task-runner
  - task-runner
  Task Runner Pod 用于在 GitLab 应用程序中执行定期内务管理任务。这些任务包括备份、Sidekiq 维护和 Rake 任务
  镜像registry.gitlab.com/gitlab-org/build/cng/gitlab-toolbox-ee:v14.2.0
  ## https://docs.gitlab.com/charts/charts/gitlab/migrations
  - migrations:
  数据迁移,与task-runner使用同一个镜像

  ## https://docs.gitlab.com/charts/charts/gitlab/webservice
  - webservice:
  Puma(GitLab Rails)的Web服务器由2个容器组成
  镜像registry.gitlab.com/gitlab-org/build/cng/gitlab-webservice-ee:v14.2.0
  镜像registry.gitlab.com/gitlab-org/build/cng/gitlab-workhorse-ee:v14.2.0

  ## https://docs.gitlab.com/charts/charts/gitlab/sidekiq
  - sidekiq:
  后台服务,从redis队列中提取作业来处理
  镜像registry.gitlab.com/gitlab-org/build/cng/gitlab-sidekiq-ee:v14.2.0

  ## https://docs.gitlab.com/charts/charts/gitlab/gitaly
  - gitaly:
  Git RPC服务,用于处理GitLab发出的所有Git调用
  镜像registry.gitlab.com/gitlab-org/build/cng/gitaly:v14.2.0

  ## https://docs.gitlab.com/charts/charts/gitlab/gitlab-shell
  - gitlab-shell:
  git ssh支持
  image.repository=registry.gitlab.com/gitlab-org/build/cng/gitlab-shell:v13.19.1

  ## https://docs.gitlab.com/charts/charts/gitlab/gitlab-grafana
  - gitlab-grafana:

gitlab中请求类型

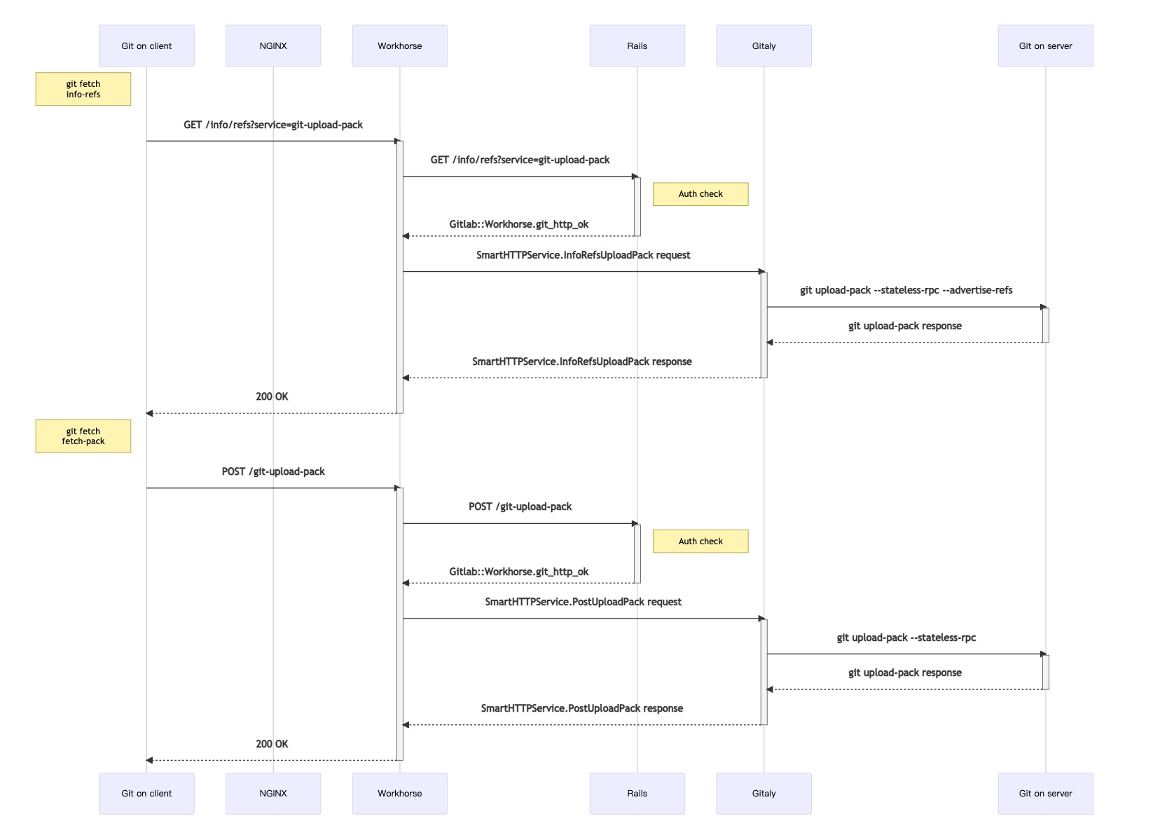
GitLab 为最终用户提供了两个“接口”来访问服务:

  • Web HTTP 请求(查看 UI/API)
  • Git HTTP/SSH 请求(推送/拉取 Git 数据)
  • Web请求(80/443)
    gitlab-web-request.jpg
  • SSH请求(22)
    gitlab-SSH-request.jpg

需求

服务 版本 备注
k8s 1.16+  
helm v3 3.3.1 或更高版本
postgresql 12  

gitlab 版本对照

gitlab 14.1.0 helm3

持久化存储

以下应用程序需要持久存储来维护状态。

以下应用程序需要持久存储来维护状态。

Gitaly(保留 Git 存储库)
PostgreSQL(保留 GitLab 数据库数据)
Redis(保留 GitLab 作业数据)
MinIO(持久化对象存储数据)

gitlab chart部署介绍

官方参考:gitlab chart deploy

性能测试:架构参考

样例gitlab

helm upgrade --install  -n gitlab-test-xcw  gitlab-test-xcw gitlab/gitlab \
     --timeout 600s \
     --version=5.2.1 \
     --dry-run \
     `#--域名--` \
     `#https://docs.gitlab.com/charts/installation/deployment.html#networking-and-dns` \
     `#主机域名https://docs.gitlab.com/charts/charts/globals#configure-host-settings` \
     --set global.hosts.domain=example.com \
     --set global.hosts.externalIP=10.22.0.71 \
     `#--持久存储--` \
     `#https://docs.gitlab.com/charts/installation/storage.html` \
     `#动态卷 kubectl apply -f gitlab_storageclass.yaml` \
     --set gitlab.gitaly.persistence.storageClass=CUSTOM_STORAGE_CLASS_NAME \
     --set gitlab.gitaly.persistence.size=200Gi \
     --set gitlab.gitaly.persistence.accessMode=ReadWriteMany \
     --set postgresql.persistence.storageClass=CUSTOM_STORAGE_CLASS_NAME \
     --set postgresql.persistence.size=50Gi \
     --set postgresql.persistence.accessModes={ReadWriteMany} \
     --set redis.master.persistence.storageClass=CUSTOM_STORAGE_CLASS_NAME \
     --set redis.master.persistence.size=20Gi \
     --set redis.master.persistence.accessModes={ReadWriteMany} \
     --set minio.persistence.storageClass=CUSTOM_STORAGE_CLASS_NAME \
     --set minio.persistence.size=40Gi \
     `#--tls证书管理--` \
     `#https://docs.gitlab.com/charts/installation/tls.html` \
     `#导入通配域名证书 https://docs.gitlab.com/charts/installation/tls.html#option-2-use-your-own-wildcard-certificate` \
     `#kubectl --namespace=gitlab create secret tls <tls-secret-name> --cert=<path/to-full-chain.crt> --key=<path/to.key>` \
     --set certmanager.install=false \
     --set global.ingress.configureCertmanager=false \
     --set global.ingress.tls.secretName=<tls-secret-name> \
     `#--外部postgresql--` \
     `#https://docs.gitlab.com/charts/installation/deployment.html#postgresql` \
     `#密码可通过secret方式导入` \
     `#kubectl -n gitlab create secret generic gitalb-postgresql-password --from-literal=postgresql-password=$(head -c 512 /dev/urandom | LC_CTYPE=C tr -cd 'a-zA-Z0-9' | head -c 64)` \
     --set postgresql.install=false \
     --set global.psql.host=production.postgress.hostname.local \
     --set global.psql.username='gitlab' \
     --set global.psql.password.secret=gitlab-postgresql-password \
     --set global.psql.password.key=postgres-password \
     --set global.psql.database='gitlabhq_production' \
     `#--外部redis--` \
     `#https://docs.gitlab.com/charts/charts/globals.html#configure-redis-settings` \
     `#可选单点、哨兵、集群方式部署` \
     `#kubectl create secret generic gitlab-redis-secret --from-literal=password=$(head -c 512 /dev/urandom | LC_CTYPE=C tr -cd 'a-zA-Z0-9' | head -c 64)` \
     --set redis.install=false \
     --set global.redis.host='redis.example.com' \
     --set global.redis.password.secret=gitlab-redis-secret \
     --set global.redis.password.key='password' \
     `#--启动外部对象存储,不使用内部自建的minio分布式存储,需要提前生成连接密钥--` \
     `#https://docs.gitlab.com/charts/advanced/external-object-storage/index.html` \
     `#完整样例 https://gitlab.com/gitlab-org/charts/gitlab/blob/master/examples/values-external-objectstorage.yaml` \
     `#统一存储,https://docs.gitlab.com/charts/charts/globals.html#consolidated-object-storage` \
     `#存储启动默认值https://docs.gitlab.com/12.10/charts/charts/globals.html#configure-minio-settings` \
     `#gitlab各存储桶连接样例,https://gitlab.com/gitlab-org/charts/gitlab/-/blob/master/examples/objectstorage/rails.s3.yaml` \
     `#kubectl -n gitlab create secret generic gitlab-rails-storage --from-file=connection=rails.yaml` \
     --set global.minio.enabled=false \
     --set global.appConfig.object_store.enabled=true \
     --set global.appConfig.object_store.connection.secret=gitlab-rails-storage \
     --set global.appConfig.object_store.connection.key=connection \
     --set global.appConfig.lfs.bucket=gitlab-lfs \
     --set global.appConfig.artifacts.bucket=gitlab-artifacts \
     --set global.appConfig.uploads.bucket=gitlab-uploads \
     --set global.appConfig.packages.bucket=gitlab-packages \
     --set global.appConfig.externalDiffs.enabled=true \
     --set global.appConfig.externalDiffs.bucket=gitlab-externaldiffs \
     --set global.appConfig.terraformState.enabled=true \
     --set global.appConfig.terraformState.bucket=gitlab-terraform \
     --set global.appConfig.pseudonymizer.bucket=gitlab-pseudonymizer \
     --set global.appConfig.dependencyProxy.enabled=true \
     --set global.appConfig.dependencyProxy.bucket=gitlab-dependencyproxy \
     `#docker镜像库` \
     `#https://docs.gitlab.com/charts/advanced/external-object-storage/index.html#docker-registry-images` \
     `#docker镜像存储地址样例 https://gitlab.com/gitlab-org/charts/gitlab/-/blob/master/examples/objectstorage/registry.s3.yaml` \
     `#kubectl --namespace=gitlab create secret generic registry-storage --from-file=config=registry-storage.yaml` \
     --set registry.storage.secret=registry-storage \
     --set registry.storage.key=config \
     --set global.registry.bucket=bucket-name \
     `#备份` \
     `#https://docs.gitlab.com/charts/advanced/external-object-storage/index.html#backups` \
     `#备份存储配置样例 https://docs.gitlab.com/charts/advanced/external-object-storage/index.html#backups-storage-example` \
     `kubectl --namespace=gitlab create secret generic storage-config --from-file=config=storage.config` \
     --set global.appConfig.backups.bucket=gitlab-backup-storage \
     --set global.appConfig.backups.tmpBucket=gitlab-tmp-storage \
     --set gitlab.task-runner.backups.objectStorage.config.secret=storage-config \
     --set gitlab.task-runner.backups.objectStorage.config.key=config \
     `#--监控--` \
     `#https://github.com/prometheus-community/helm-charts/tree/main/charts/prometheus#configuration` \
     --set prometheus.server.persistentVolume.storageClass=CUSTOM_STORAGE_CLASS_NAME \
     --set prometheus.server.persistentVolume.accessModes={ReadWriteMany} \
     --set prometheus.server.persistentVolume.size=10Gi \
     `#--外发电子邮件--` \
     `#https://docs.gitlab.com/charts/installation/command-line-options.html#outgoing-email-configuration` \
     `#kubectl --namespace=gitlab create secret generic gitlab-smtp-password --from-literal=password=yourpasswordhere` \
     --set global.email.from=gitlab@example.com \
     --set global.email.display_name='GitLab' \
     --set global.smtp.enabled=true \
     --set global.smtp.address=smtp.exmail.qq.com \
     --set global.smtp.tls=true \
     --set global.smtp.port=456 \
     --set global.smtp.user_name="gitlab@xxx.com" \
     --set global.smtp.password.secret="gitlab-smtp-password" \
     --set global.smtp.password.key=password \
     --set global.smtp.authentication="login" \
     --set global.smtp.starttls_auto=true \
     --set global.smtp.pool=true \
     `#--rbac--` \
     `#https://docs.gitlab.com/charts/installation/deployment.html#rbac` \
     --set certmanager.rbac.create=false \
     `#--cpu和内存配置--` \
     `#最小化配置 https://docs.gitlab.com/charts/installation/deployment.html#cpu-and-ram-resource-requirements` \
     --set gitlab-runner.install=false \
     --set nginx-ingress.controller.replicaCount=3 \
     --set nginx-ingress.controller.minAvailable=2 \
     --set nginx-ingress.defaultBackend.replicaCount=2 \
     --set rails.bootsnap.enabled=false \
     --set nginx-ingress.controller.replicaCount=3 \
     --set nginx-ingress.controller.replicaCount=3 \
     `#时区` \
     --set global.time_zone=Asia/Shanghai \
     `#--ldap配置--` \
     `#https://docs.gitlab.com/charts/charts/globals.html#ldap` \
     `#https://docs.gitlab.com/ee/administration/auth/ldap/` \
     `#kubectl --namespace=gitlab create secret generic gitlab-ldap-password --from-literal=password=yourpasswordhere` \
     --set global.appConfig.ldap.servers.main.label='LDAP' \
     --set global.appConfig.ldap.servers.main.host='ldap.cici.com' \
     --set global.appConfig.ldap.servers.main.port='389' \
     --set global.appConfig.ldap.servers.main.uid='cn' \
     --set global.appConfig.ldap.servers.main.bind_dn='cn=gitlab_admin\,ou=sys_admins\,dc=cici\,dc=com' \
     --set global.appConfig.ldap.servers.main.base='ou=staff\,dc=cici\,dc=com' \
     --set global.appConfig.ldap.servers.main.password.secret='gitlab-ldap' \
     --set global.appConfig.ldap.servers.main.password.key='password' \
     --set global.appConfig.ldap.servers.main.allow_username_or_email_login=true \
     `#--omniauth认证--` \
     `#https://docs.gitlab.com/charts/charts/globals#omniauth` \
     --set global.appConfig.omniauth.enabled=true \
     `#--自动备份--` \
     `#https://docs.gitlab.com/charts/backup-restore/index.html` \
     --set gitlab.task-runner.backups.cron.enabled=true \
     --set gitlab.task-runner.backups.cron.schedule='0 2 * * *' \
     `#--上传限制--` \
     --set global.ingress.proxyBodySize=10Gi \
     `#--qos服务质量--` \
     --set nginx-ingress.controller.resources.requests.cpu='100m' \
     --set nginx-ingress.controller.resources.requests.memory='100Mi' \
     `#--3k用户--` \
     `#开启gitaly代理praefect,启动gitaly集群` \
     `#praefect启动限制,安装后创建对应库https://docs.gitlab.com/charts/charts/gitlab/praefect/index.html` \
     --set global.praefect.enabled=true \
     `#--自定义镜像--` \
     --set global.kubectl.image.repository=registry.gitlab.com/gitlab-org/build/cng/kubectl \
     --set global.kubectl.image.tag="1.16.15" \
     --set global.certificates.image.repository=registry.gitlab.com/gitlab-org/build/cng/alpine-certificates \
     --set global.certificates.image.tag="20191127-r2" \
     --set nginx-ingress.controller.image.repository=registry.gitlab.com/gitlab-org/cloud-native/mirror/images/ingress-nginx/controller \
     --set nginx-ingress.controller.image.tag="v0.41.2" \
     --set nginx-ingress.controller.image.digest="" \
     --set nginx-ingress.defaultBackend.image.repository=registry.gitlab.com/gitlab-org/cloud-native/mirror/images/defaultbackend-amd64 \
     --set nginx-ingress.defaultBackend.image.tag="1.5" \
     --set gitlab.task-runner.image.repository=registry.gitlab.com/gitlab-org/build/cng/gitlab-toolbox-ee \
     --set gitlab.task-runner.image.tag="v14.2.1" \
     --set gitlab.migrations.image.repository=registry.gitlab.com/gitlab-org/build/cng/gitlab-toolbox-ee \
     --set gitlab.migrations.image.tag="v14.2.1" \
     --set gitlab.gitaly.image.repository=registry.gitlab.com/gitlab-org/build/cng/gitaly \
     --set gitlab.gitaly.image.tag="v14.2.1" \
     --set gitlab.praefect.image.repository=registry.gitlab.com/gitlab-org/build/cng/gitaly \
     --set gitlab.praefect.image.tag="v14.2.1" \
     --set gitlab.sidekiq.image.repository=registry.gitlab.com/gitlab-org/build/cng/gitlab-sidekiq-ee \
     --set gitlab.sidekiq.image.tag="v14.2.1" \
     --set gitlab.gitlab-shell.image.repository=registry.gitlab.com/gitlab-org/build/cng/gitlab-shell \
     --set gitlab.gitlab-shell.image.tag="v13.19.1" \
     --set gitlab.webservice.image.repository=registry.gitlab.com/gitlab-org/build/cng/gitlab-webservice-ee \
     --set gitlab.webservice.image.tag="v14.2.1" \
     --set gitlab.webservice.workhorse.image=registry.gitlab.com/gitlab-org/build/cng/gitlab-workhorse-ee \
     --set gitlab.webservice.workhorse.tag="v14.2.1" \
     --set registry.image.repository=registry.gitlab.com/gitlab-org/build/cng/gitlab-container-registry \
     --set registry.image.tag="v3.9.0-gitlab" \
     --set postgresql.image.repository=bitnami/postgresql \
     --set postgresql.image.tag="12.7.0" \
     --set redis.image.repository=bitnami/redis \
     --set redis.image.tag="6.0.9-debian-10-r0" \
     --set gitlab-runner.image=gitlab/gitlab-runner:alpine-v14.2.0 \
     --set gitlab.gitlab-exporter.image.repository=registry.gitlab.com/gitlab-org/build/cng/gitlab-exporter \
     --set gitlab.gitlab-exporter.image.tag="11.2.0" \
     --set postgresql.metrics.image.repository=bitnami/postgres-exporter \
     --set postgresql.metrics.image.tag="0.8.0-debian-10-r99" \
     --set redis.metrics.image.repository=bitnami/redis-exporter \
     --set redis.metrics.image.tag="1.12.1-debian-10-r11" \
     --set prometheus.image.repository="prom/prometheus" \
     --set prometheus.image.tag="v2.21.0" \
     --set prometheus.configmapReload.image.repository="jimmidyson/configmap-reload" \
     --set prometheus.configmapReload.image.tag="v0.4.0" \
     --set global.busybox.image.repository=registry.gitlab.com/gitlab-org/cloud-native/mirror/images/busybox \
     --set global.busybox.image.tag=latest       

#初次登录
#kubectl get secret <name>-gitlab-initial-root-password -ojsonpath='{.data.password}' | base64 --decode ; echo

样例gitlab-runner

查看对应版本

helm search repo -l gitlab/gitlab-runner

GitLab Runner注册

1类型
- shared :运行整个平台项目的作业(gitlab)
- group:运行特定group下的所有项目的作业(group)
- specific: 运行指定的项目作业(project)
2状态
- locked:锁定无法运行项目作业
- paused:暂停不会运行作业

3获取注册token
获取shared类型runnertoken
- 进入admin--概览--Runner
获取group类型的runnertoken
- 进入group -> Settings -> CI/CD -> Runners -> Group Runners
获取specific类型的runnertoken
- 进入具体的项目 -> Settings -> CI/CD -> Runners -> Specific Runners

部署helm

# For Helm 2
helm install --namespace <NAMESPACE> --name gitlab-runner -f <CONFIG_VALUES_FILE> gitlab/gitlab-runner

# For Helm 3
helm install --namespace gitlab-test-xcw gitlab-runner-test-xcw gitlab/gitlab-runner \
     -f values-test.yaml \
     --dry-run \
     --version=0.32.0 \
     `#--请求配置--` \
     `#https://docs.gitlab.com/runner/install/kubernetes.html#required-configuration` \
     --set gitlabUrl=https://git-test-xcw.cici.com \
     --set runnerRegistrationToken=TkZXLz8yOhP5g50p7YseGzkkYHs24eUqrT8I1Sgl42qn0tHyZtl0PmvS4SsEqlG3 \
     `#--自定义镜像--` \
     --set image=gitlab/gitlab-runner:alpine-v14.2.0 \
     --set runners.image=ubuntu:16.04
#指定values-test.yaml填写[[runners]]

#卸载
helm delete  -n gitlab-test-xcw gitlab-runner-test-xcw

#local linux
cat <<\EOF> /etc/gitlab-runner/config.toml
concurrent = 8
check_interval = 0

[session_server]
  session_timeout = 1800

[[runners]]
  name = "gitlab-runner1"
  url = "https://git.cici.com/"
  token = "7c032b4d7954156e8fe47f4828fb79"
  executor = "shell"
  [runners.cache]

[[runners]]
  name = "gitlab-runner1-2"
  url = "https://git.cici.com/"
  Token = "ed5dc1ce69bc92d6403ac7a3b88dac"
  executor = "shell"
  [runners.cache]

[[runners]]
  name = "gitlab-runner1-3"
  url = "https://git.cici.com/"
  token = "f62a7ad1cf3ef656bdb2b104569389"
  executor = "shell"
  [Runners.cache]
EOF

部署yum

https://docs.gitlab.com/runner/install/linux-repository.html

#安装gitlab runner包
# For Debian/Ubuntu/Mint
curl -L "https://packages.gitlab.com/install/repositories/runner/gitlab-runner/script.deb.sh" | sudo bash
# For RHEL/CentOS/Fedora
curl -L "https://packages.gitlab.com/install/repositories/runner/gitlab-runner/script.rpm.sh" | sudo bash
# for DEB based systems
apt-cache madison gitlab-runner
sudo apt-get install gitlab-runner-14.2.0-1

# for RPM based systems
yum list gitlab-runner --showduplicates | sort -r
sudo yum install gitlab-runner-14.2.0-1

#修改数据位置并创建目录授权用户gitlab-runner
cat /etc/systemd/system/gitlab-runner.service
--working-directory /data/gitlab-runner

systemctl status gitlab-runner

#增加作业数量
sed -ri 's/(concurrent ).*/\1= 10/g' /etc/gitlab-runner/config.toml

#向 GitLab Server 完成註冊
#注册类型shared, group, specific
#a.共享
gitlab-runner register \
  --non-interactive \
  --url "https://git-test-xcw.cici.com/" \
  --registration-token "m-pV8RG2Rxh5LJj2pCNb" \
  --executor "shell" \
  --description "gitlab-runner1" \
  --tag-list "java,maven" \
  --run-untagged="true" \
  --locked="false" \
  --access-level="not_protected"
#b.指定项目(需要公钥信息)
gitlab-runner register \
  --non-interactive \
  --url "https://git-test-xcw.cici.com/" \
  --registration-token "h8aw81DkHm2NhaBEAohX" \
  --executor "shell" \
  --description "gitlab-runner1-2" \
  --tag-list "java,maven" \
  --run-untagged="true" \
  --locked="false" \
  --access-level="not_protected"
##将gitlab-runner用户的公钥上传到gitlab中(可选)
#ssh-keygen -t rsa -C "xx@163.com" -P ''
#cat .ssh/id_rsa.pub
#更新git
yum install http://opensource.wandisco.com/centos/7/git/x86_64/wandisco-git-release-7-2.noarch.rpm
yum install git
yum update git

测试环境

3k用户

3k-arch.png

提前准备

#在指定目录内生成要准备的文件
mkdir customize_conf; cd customize_conf
持久卷

准备一台机器创建好对目录

#mkdir -p /data/gitlab-test-xcw/{gitaly{,2,3},postgresql,prometheus,redis}
#Gitaly存储 200Gi
#3k用户集群需要创建至少3个gitaly服务供praefect代理,默认不启动praefect,创建一个gitaly pv就好。
cat <<\EOF> gitlab-pv-sc.yaml
---
#gitaly1
apiVersion: v1
kind: PersistentVolume
metadata:
  name: gitlab-gitaly-test-xcw
  labels:
    storage: gitaly-data-test-xcw
spec:
  capacity:
    storage: "200Gi"
  accessModes:
    - "ReadWriteMany"
  volumeMode: Filesystem
  local:
    path: /data/gitlab-test-xcw/gitaly
  storageClassName: "gitlab-storageclass-test-xcw"
  nodeAffinity:
    required:
      nodeSelectorTerms:
      - matchExpressions:
        - key: kubernetes.io/hostname
          operator: In
          values:
          - 10.22.0.18
---
#gitaly2
apiVersion: v1
kind: PersistentVolume
metadata:
  name: gitlab-gitaly2-test-xcw
  labels:
    storage: gitaly2-data-test-xcw
spec:
  capacity:
    storage: "200Gi"
  accessModes:
    - "ReadWriteMany"
  volumeMode: Filesystem
  local:
    path: /data/gitlab-test-xcw/gitaly2
  storageClassName: "gitlab-storageclass-test-xcw"
  nodeAffinity:
    required:
      nodeSelectorTerms:
      - matchExpressions:
        - key: kubernetes.io/hostname
          operator: In
          values:
          - 10.22.0.18
---
#gitaly3
apiVersion: v1
kind: PersistentVolume
metadata:
  name: gitlab-gitaly3-test-xcw
  labels:
    storage: gitaly3-data-test-xcw
spec:
  capacity:
    storage: "200Gi"
  accessModes:
    - "ReadWriteMany"
  volumeMode: Filesystem
  local:
    path: /data/gitlab-test-xcw/gitaly3
  storageClassName: "gitlab-storageclass-test-xcw"
  nodeAffinity:
    required:
      nodeSelectorTerms:
      - matchExpressions:
        - key: kubernetes.io/hostname
          operator: In
          values:
          - 10.22.0.18
---
#postgresql
apiVersion: v1
kind: PersistentVolume
metadata:
  name: gitlab-postgresql-test-xcw
  labels:
    storage: postgresql-data-test-xcw
spec:
  capacity:
    storage: "50Gi"
  accessModes:
    - "ReadWriteMany"
  volumeMode: Filesystem
  local:
    path: /data/gitlab-test-xcw/postgresql
  storageClassName: "gitlab-storageclass-test-xcw"
  nodeAffinity:
    required:
      nodeSelectorTerms:
      - matchExpressions:
        - key: kubernetes.io/hostname
          operator: In
          values:
          - 10.22.0.18
---
#redis
apiVersion: v1
kind: PersistentVolume
metadata:
  name: gitlab-redis-test-xcw
  labels:
    storage: redis-data-test-xcw
spec:
  capacity:
    storage: "20Gi"
  accessModes:
    - "ReadWriteMany"
  volumeMode: Filesystem
  local:
    path: /data/gitlab-test-xcw/redis
  storageClassName: "gitlab-storageclass-test-xcw"
  nodeAffinity:
    required:
      nodeSelectorTerms:
      - matchExpressions:
        - key: kubernetes.io/hostname
          operator: In
          values:
          - 10.22.0.18
---
#prometheus
apiVersion: v1
kind: PersistentVolume
metadata:
  name: gitlab-prometheus-test-xcw
  labels:
    storage: prometheus-data-test-xcw
spec:
  capacity:
    storage: "10Gi"
  accessModes:
    - "ReadWriteMany"
  volumeMode: Filesystem
  local:
    path: /data/gitlab-test-xcw/prometheus
  storageClassName: "gitlab-storageclass-test-xcw"
  nodeAffinity:
    required:
      nodeSelectorTerms:
      - matchExpressions:
        - key: kubernetes.io/hostname
          operator: In
          values:
          - 10.22.0.18
---
kind: StorageClass
apiVersion: storage.k8s.io/v1
metadata:
  name: gitlab-storageclass-test-xcw
provisioner: kubernetes.io/no-provisioner
volumeBindingMode: WaitForFirstConsumer
reclaimPolicy: Retain
EOF

kubectl apply -f gitlab-pv-sc.yaml
域名证书
kubectl --namespace=gitlab-test-xcw create secret tls cici-com --cert=cici.com.crt --key=cici.com.key
启动外部对象存储

ak

主账号ID 100000xxx
用户名 gitlab-test-xcw 
登录密码 - 
SecretId Axxxx
SecretKey oLxxx

腾讯云COS存储用户权限策略

{
    "version": "2.0",
    "statement": [
        {
            "effect": "allow",
            "action": [
                "name/cos:*"
            ],
            "resource": [
                "qcs::cos:ap-beijing:uid/1254024480:gitlab-backup-test-xcw-1254024480/",
                "qcs::cos:ap-beijing:uid/1254024480:gitlab-backup-test-xcw-1254024480/*",
                "qcs::cos:ap-beijing:uid/1254024480:gitlab-backup-tmp-test-xcw-1254024480/",
                "qcs::cos:ap-beijing:uid/1254024480:gitlab-backup-tmp-test-xcw-1254024480/*",
                "qcs::cos:ap-beijing:uid/1254024480:gitlab-artifacts-test-xcw-1254024480/",
                "qcs::cos:ap-beijing:uid/1254024480:gitlab-artifacts-test-xcw-1254024480/*",
                "qcs::cos:ap-beijing:uid/1254024480:gitlab-lfs-test-xcw-1254024480/",
                "qcs::cos:ap-beijing:uid/1254024480:gitlab-lfs-test-xcw-1254024480/*",
                "qcs::cos:ap-beijing:uid/1254024480:gitlab-packages-test-xcw-1254024480/",
                "qcs::cos:ap-beijing:uid/1254024480:gitlab-packages-test-xcw-1254024480/*",
                "qcs::cos:ap-beijing:uid/1254024480:gitlab-pseudonymizer-test-xcw-1254024480/",
                "qcs::cos:ap-beijing:uid/1254024480:gitlab-pseudonymizer-test-xcw-1254024480/*",
                "qcs::cos:ap-beijing:uid/1254024480:gitlab-uploads-test-xcw-1254024480/",
                "qcs::cos:ap-beijing:uid/1254024480:gitlab-uploads-test-xcw-1254024480/*",
                "qcs::cos:ap-beijing:uid/1254024480:gitlab-registry-test-xcw-1254024480/",
                "qcs::cos:ap-beijing:uid/1254024480:gitlab-registry-test-xcw-1254024480/*"
            ]
        }
    ]
}

密钥创建

#统一存储
cat <<EOF> object-storage-test.yaml
provider: AWS
region: ap-beijing
aws_access_key_id: AKIDxxx
aws_secret_access_key: oLxxxx
aws_signature_version: 2
host: "cos.ap-beijing.myqcloud.com"
endpoint: "https://cos.ap-beijing.myqcloud.com"
EOF
kubectl --namespace=gitlab-test-xcw create secret generic gitlab-rails-storage --from-file=connection=object-storage-test.yaml


#镜像存储
cat >registry-test.yaml<<EOF
s3:
  bucket: gitlab-registry-test
  accesskey: AKIDMxxxx
  secretkey: oLaZIxxxx
  regionendpoint: "https://cos.ap-beijing.myqcloud.com"
  region: ap-beijing
EOF
kubectl --namespace=gitlab-test-xcw create secret generic gitlab-registry --from-file=config=registry-test.yaml

#备份
cat <<EOF> s3cfg_cos
[default]
access_key = AKxxx
secret_key = oLaZxxxx
bucket_location = ap-beijing
host_base = cos.ap-beijing.myqcloud.com
host_bucket = cos.ap-beijing.myqcloud.com
signature_v2 = True
EOF
kubectl --namespace=gitlab-test-xcw create secret generic task-runenr-s3-config --from-file=config=s3cfg_cos
服务连接密码
cat <<\EOF> pg_redis_ldap_smtp.yaml
---
apiVersion: v1
kind: Secret
metadata: 
  namespace: gitlab-test-xcw
  name: gitlab-test-pg
type: Opaque 
data: 
  password: cG9zdGdyZXM=

---
apiVersion: v1
kind: Secret
metadata: 
  namespace: gitlab-test-xcw
  name: gitlab-test-redis
type: Opaque 
data: 
  password: MTIzNDU2

---
apiVersion: v1
kind: Secret
metadata: 
  namespace: gitlab-test-xcw
  name: gitlab-test-ldap
type: Opaque 
data: 
  password: S3hzWWdKYk52TXdGOEtrcThuZUxiRWtRS1VpYTl4Vks=

---
apiVersion: v1
kind: Secret
metadata: 
  namespace: gitlab-test-xcw
  name: gitlab-test-smtp
type: Opaque 
data: 
  password: WiNwczklMGo=
EOF
kubectl apply -f pg_redis_ldap_smtp.yaml

#使用内部生成的redis postgresql,不需要使用这里创建的密钥
#如果内部生成的redis postgresql使用这里的密钥,需要指定下面参数及服务器内部密码参数
#   --set global.psql.password.secret=gitlab-test-pg \
#   --set global.psql.password.key='password' \
#global.postgresql.postgresqlPassword
#global.postgresql.existingSecret
负载均衡ingress slb

自动创建一个clb,这里选择的内网slb,https://cloud.tencent.com/document/product/457/45487

--set nginx-ingress.controller.service.annotations.service\\.kubernetes\\.io\\/qcloud-loadbalancer-internal-subnetid=subnet-fubxophz

指定已创建的clb

--set global.hosts.externalIP=10.22.0.71 \
--set nginx-ingress.controller.service.annotations.service\\.kubernetes\\.io\\/qcloud-loadbalancer-internal-subnetid=subnet-fubxophz \
--set nginx-ingress.controller.service.annotations.kubernetes\\.io\\/ingress\\.existLbId=<loadbalanceid> \
制作私有镜像

为保证版本固定及拉取速度,核心组件最好做成私有镜像

docker push docker.cici.com/library/gitlab/gitlab-container-registry:v3.9.0-gitlab
docker push docker.cici.com/library/gitlab/gitlab-shell:v13.19.1
docker push docker.cici.com/library/gitlab/gitlab-workhorse-ee:v14.2.1
docker push docker.cici.com/library/gitlab/gitlab-toolbox-ee:v14.2.1
docker push docker.cici.com/library/gitlab/gitlab-webservice-ee:v14.2.1
docker push docker.cici.com/library/gitlab/gitlab-sidekiq-ee:v14.2.1
docker push docker.cici.com/library/gitlab/gitaly:v14.2.1
docker push docker.cici.com/library/gitlab/gitlab-exporter:11.2.0
docker push docker.cici.com/library/gitlab/kubectl:1.16.15
docker push docker.cici.com/library/gitlab/postgresql:12.7.0
docker push docker.cici.com/library/gitlab/gitlab-runner:alpine-v14.2.0
docker push docker.cici.com/library/gitlab/alpine-certificates:20191127-r2
docker push docker.cici.com/library/gitlab/nginx-ingress-controller:v0.41.2
docker push docker.cici.com/library/gitlab/redis:6.0.9-debian-10-r0
docker push docker.cici.com/library/gitlab/defaultbackend-amd64:1.5
docker push docker.cici.com/library/gitlab/busybox:latest
脚本
cat <<\EOF> create_gitlab_secrets.sh
#!/bin/bash
# --- 创建持久卷
kubectl apply -f gitlab-pv-sc.yaml

# --- 创建域名证书tls secret
kubectl --namespace=gitlab-test-xcw create secret tls cici-com --cert=cici.com.crt --key=cici.com.key

# --- 启动外部对象存储
#统一存储
kubectl --namespace=gitlab-test-xcw create secret generic gitlab-rails-storage --from-file=connection=object-storage-test.yaml
#:<<eof
#5.2.1版本前没有整合配置,需要单独执行
kubectl --namespace=gitlab-test-xcw create secret generic gitlab-lfs --from-file=connection=object-storage-test.yaml
kubectl --namespace=gitlab-test-xcw create secret generic gitlab-artifacts --from-file=connection=object-storage-test.yaml
kubectl --namespace=gitlab-test-xcw create secret generic gitlab-uploads --from-file=connection=object-storage-test.yaml
kubectl --namespace=gitlab-test-xcw create secret generic gitlab-packages --from-file=connection=object-storage-test.yaml
#kubectl --namespace=gitlab-test-xcw create secret generic gitlab-externaldiffs --from-file=connection=object-storage-test.yaml
kubectl --namespace=gitlab-test-xcw create secret generic gitlab-pseudonymizer --from-file=connection=object-storage-test.yaml
#eof

#镜像存储
kubectl --namespace=gitlab-test-xcw create secret generic gitlab-registry --from-file=config=registry-test.yaml
#备份
kubectl --namespace=gitlab-test-xcw create secret generic task-runenr-s3-config --from-file=config=s3cfg_cos

# --- 服务连接密码
kubectl apply -f pg_redis_ldap_smtp.yaml
EOF

部署

helm发布
helm upgrade --install  -n gitlab-test-xcw  gitlab-test-xcw gitlab/gitlab \
     --timeout 600s \
     --version=5.2.1 \
     --dry-run \
     `#--域名--` \
     `#https://docs.gitlab.com/charts/installation/deployment.html#networking-and-dns` \
     `#主机域名https://docs.gitlab.com/charts/charts/globals#configure-host-settings` \
     --set global.hosts.gitlab.name='git-test-xcw.cici.com' \
     --set global.hosts.gitlab.https=true \
     --set nginx-ingress.controller.service.annotations.service\\.kubernetes\\.io\\/qcloud-loadbalancer-internal-subnetid=subnet-fubxophz \
     `#--持久存储--` \
     `#https://docs.gitlab.com/charts/installation/storage.html` \
     `#动态卷 kubectl apply -f gitlab_storageclass.yaml` \
     --set gitlab.gitaly.persistence.storageClass=gitlab-storageclass-test-xcw \
     --set gitlab.gitaly.persistence.size=200Gi \
     --set gitlab.gitaly.persistence.accessMode=ReadWriteMany \
     --set postgresql.persistence.storageClass=gitlab-storageclass-test-xcw \
     --set postgresql.persistence.size=50Gi \
     --set postgresql.persistence.accessModes={ReadWriteMany} \
     --set redis.master.persistence.storageClass=gitlab-storageclass-test-xcw \
     --set redis.master.persistence.size=20Gi \
     --set redis.master.persistence.accessModes={ReadWriteMany} \
     `#--tls证书管理--` \
     `#https://docs.gitlab.com/charts/installation/tls.html` \
     `#导入通配域名证书 https://docs.gitlab.com/charts/installation/tls.html#option-2-use-your-own-wildcard-certificate` \
     `#kubectl --namespace=gitlab-test-xcw create secret tls cici-com-test-xcw --cert=cici.com.crt --key=cici.com.key` \
     --set certmanager.install=false \
     --set global.ingress.configureCertmanager=false \
     --set global.ingress.tls.secretName=cici-com \
     `#--外部postgresql--` \
     `#https://docs.gitlab.com/charts/installation/deployment.html#postgresql` \
     `#密码可通过secret方式导入` \
     `#kubectl -n gitlab create secret generic gitalb-postgresql-password --from-literal=postgresql-password=$(head -c 512 /dev/urandom | LC_CTYPE=C tr -cd 'a-zA-Z0-9' | head -c 64)` \
     `#--set postgresql.install=false` \
     `#--set global.psql.host=production.postgress.hostname.local` \
     `#--set global.psql.username='postgres'` \
     `#--set global.psql.password.secret=gitlab-test-pg` \
     `#--set global.psql.password.key='password'` \
     `#--set global.psql.database='gitlabtest'` \
     `#--外部redis--` \
     `#https://docs.gitlab.com/charts/charts/globals.html#configure-redis-settings` \
     `#可选单点、哨兵、集群方式部署` \
     `#kubectl create secret generic gitlab-redis-secret --from-literal=password=$(head -c 512 /dev/urandom | LC_CTYPE=C tr -cd 'a-zA-Z0-9' | head -c 64)` \
     `#--set redis.install=false` \
     `#--set global.redis.host='redis.example.com'` \
     `#--set global.redis.password.secret=gitlab-test-redis` \
     `#--set global.redis.password.key='password'` \
     `#--启动外部对象存储,不使用内部自建的minio分布式存储,需要提前生成连接密钥--` \
     `#https://docs.gitlab.com/charts/advanced/external-object-storage/index.html` \
     `#完整样例 https://gitlab.com/gitlab-org/charts/gitlab/blob/master/examples/values-external-objectstorage.yaml` \
     `#统一存储,https://docs.gitlab.com/charts/charts/globals.html#consolidated-object-storage` \
     `#存储启动默认值https://docs.gitlab.com/12.10/charts/charts/globals.html#configure-minio-settings` \
     `#gitlab各存储桶连接样例,https://gitlab.com/gitlab-org/charts/gitlab/-/blob/master/examples/objectstorage/rails.s3.yaml` \
     `#kubectl --namespace=gitlab-test-xcw create secret generic gitlab-rails-storage --from-file=connection=rails.yaml` \
     --set global.minio.enabled=false \
     --set global.appConfig.object_store.enabled=true \
     --set global.appConfig.object_store.connection.secret=gitlab-rails-storage \
     --set global.appConfig.object_store.connection.key=connection \
     --set global.appConfig.lfs.bucket=gitlab-lfs-test-xcw-1254024480 \
     --set global.appConfig.artifacts.bucket=gitlab-artifacts-test-xcw-1254024480 \
     --set global.appConfig.uploads.bucket=gitlab-uploads-test-xcw-1254024480 \
     --set global.appConfig.packages.bucket=gitlab-packages-test-xcw-1254024480 \
     --set global.appConfig.pseudonymizer.bucket=gitlab-pseudonymizer-test-xcw-1254024480 \
     `#docker镜像库` \
     `#https://docs.gitlab.com/charts/advanced/external-object-storage/index.html#docker-registry-images` \
     `#docker镜像存储地址样例 https://gitlab.com/gitlab-org/charts/gitlab/-/blob/master/examples/objectstorage/registry.s3.yaml` \
     `#kubectl --namespace=gitlab-test-xcw create secret generic gitlab-registry --from-file=config=registry-test.yaml` \
     --set registry.storage.secret=gitlab-registry \
     --set registry.storage.key=config \
     --set global.registry.bucket=gitlab-registry-test-xcw-1254024480 \
     `#备份` \
     `#https://docs.gitlab.com/charts/advanced/external-object-storage/index.html#backups` \
     `#备份存储配置样例 https://docs.gitlab.com/charts/advanced/external-object-storage/index.html#backups-storage-example` \
     `#kubectl --namespace=gitlab-test-xcw create secret generic task-runenr-s3-config --from-file=config=s3cfg_cos` \
     --set global.appConfig.backups.bucket=gitlab-backup-test-xcw-1254024480 \
     --set global.appConfig.backups.tmpBucket=gitlab-backup-tmp-test-xcw-1254024480 \
     --set gitlab.task-runner.backups.objectStorage.config.secret=task-runenr-s3-config \
     --set gitlab.task-runner.backups.objectStorage.config.key=config \
     `#--监控--` \
     `#https://github.com/prometheus-community/helm-charts/tree/main/charts/prometheus#configuration` \
     --set prometheus.server.persistentVolume.storageClass=gitlab-storageclass-test-xcw \
     --set prometheus.server.persistentVolume.accessModes={ReadWriteMany} \
     --set prometheus.server.persistentVolume.size=10Gi \
     `#--外发电子邮件--` \
     `#https://docs.gitlab.com/charts/installation/command-line-options.html#outgoing-email-configuration` \
     `#kubectl --namespace=gitlab create secret generic gitlab-smtp-password --from-literal=password=yourpasswordhere` \
     --set global.email.from=gitlab@cicihuzi.com \
     --set global.email.display_name='GitLab' \
     --set global.smtp.enabled=true \
     --set global.smtp.address=smtp.exmail.qq.com \
     --set global.smtp.tls=true \
     --set global.smtp.port=456 \
     --set global.smtp.user_name="gitlab@cicihuzi.com" \
     --set global.smtp.password.secret="gitlab-test-smtp" \
     --set global.smtp.password.key=password \
     --set global.smtp.authentication="login" \
     --set global.smtp.starttls_auto=true \
     --set global.smtp.pool=true \
     `#--rbac--` \
     `#https://docs.gitlab.com/charts/installation/deployment.html#rbac` \
     --set certmanager.rbac.create=false \
     `#--cpu和内存配置--` \
     `#最小化配置 https://docs.gitlab.com/charts/installation/deployment.html#cpu-and-ram-resource-requirements` \
     --set gitlab-runner.install=false \
     --set nginx-ingress.controller.replicaCount=3 \
     --set nginx-ingress.controller.minAvailable=2 \
     --set nginx-ingress.defaultBackend.replicaCount=2 \
     `#时区` \
     --set global.time_zone=Asia/Shanghai \
     `#--ldap配置--` \
     `#https://docs.gitlab.com/charts/charts/globals.html#ldap` \
     `#https://docs.gitlab.com/ee/administration/auth/ldap/` \
     `#kubectl --namespace=gitlab create secret generic gitlab-ldap-password --from-literal=password=yourpasswordhere` \
     --set global.appConfig.ldap.servers.main.label='LDAP' \
     --set global.appConfig.ldap.servers.main.host='ldap.cici.com' \
     --set global.appConfig.ldap.servers.main.port='389' \
     --set global.appConfig.ldap.servers.main.uid='cn' \
     --set global.appConfig.ldap.servers.main.bind_dn='cn=gitlab_admin\,ou=sys_admins\,dc=cici\,dc=com' \
     --set global.appConfig.ldap.servers.main.base='ou=staff\,dc=cici\,dc=com' \
     --set global.appConfig.ldap.servers.main.encryption='plain' \
     --set global.appConfig.ldap.servers.main.password.secret='gitlab-test-ldap' \
     --set global.appConfig.ldap.servers.main.password.key='password' \
     --set global.appConfig.ldap.servers.main.user_filter='(&(memberOf=cn=rds\,ou=groups\,dc=cici\,dc=com))' \
     --set global.appConfig.ldap.servers.main.attributes.username='[cn]' \
     --set global.appConfig.ldap.servers.main.attributes.email='[mail\, email]' \
     --set global.appConfig.ldap.servers.main.attributes.name='displayName' \
     --set global.appConfig.ldap.servers.main.attributes.first_name='givenName' \
     --set global.appConfig.ldap.servers.main.attributes.last_name='sn' \
     --set global.appConfig.ldap.servers.main.allow_username_or_email_login=true \
     `#--omniauth认证--` \
     `#https://docs.gitlab.com/charts/charts/globals#omniauth` \
     --set global.appConfig.omniauth.enabled=true \
     `#--自动备份--` \
     `#https://docs.gitlab.com/charts/backup-restore/index.html` \
     --set gitlab.task-runner.backups.cron.enabled=true \
     --set gitlab.task-runner.backups.cron.schedule='0 2 * * *' \
     `#--上传限制--` \
     --set global.ingress.proxyBodySize=10Gi \
     `#--qos服务质量--` \
     --set nginx-ingress.controller.resources.requests.cpu='100m' \
     --set nginx-ingress.controller.resources.requests.memory='100Mi' \
     `#--3k用户--` \
     `#开启gitaly代理pracefect,启动gitaly集群` \
     `#praefect启动限制,安装后创建对应库https://docs.gitlab.com/charts/charts/gitlab/praefect/index.html` \
     --set global.praefect.enabled=true \
     `#--自定义镜像--` \
     --set global.kubectl.image.repository=docker.cici.com/library/gitlab/kubectl \
     --set global.kubectl.image.tag="1.16.15" \
     --set global.certificates.image.repository=docker.cici.com/library/gitlab/alpine-certificates \
     --set global.certificates.image.tag="20191127-r2" \
     --set nginx-ingress.controller.image.repository=docker.cici.com/library/gitlab/nginx-ingress-controller \
     --set nginx-ingress.controller.image.tag="v0.41.2" \
     --set nginx-ingress.controller.image.digest="" \
     --set nginx-ingress.defaultBackend.image.repository=docker.cici.com/library/gitlab/defaultbackend-amd64 \
     --set nginx-ingress.defaultBackend.image.tag="1.5" \
     --set gitlab.task-runner.image.repository=docker.cici.com/library/gitlab/gitlab-toolbox-ee \
     --set gitlab.task-runner.image.tag="v14.2.1" \
     --set gitlab.migrations.image.repository=docker.cici.com/library/gitlab/gitlab-toolbox-ee \
     --set gitlab.migrations.image.tag="v14.2.1" \
     --set gitlab.gitaly.image.repository=docker.cici.com/library/gitlab/gitaly \
     --set gitlab.gitaly.image.tag="v14.2.1" \
     --set gitlab.praefect.image.repository=docker.cici.com/library/gitlab/gitaly \
     --set gitlab.praefect.image.tag="v14.2.1" \
     --set gitlab.sidekiq.image.repository=docker.cici.com/library/gitlab/gitlab-sidekiq-ee \
     --set gitlab.sidekiq.image.tag="v14.2.1" \
     --set gitlab.gitlab-shell.image.repository=docker.cici.com/library/gitlab/gitlab-shell \
     --set gitlab.gitlab-shell.image.tag="v13.19.1" \
     --set gitlab.webservice.image.repository=docker.cici.com/library/gitlab/gitlab-webservice-ee \
     --set gitlab.webservice.image.tag="v14.2.1" \
     --set gitlab.webservice.workhorse.image=docker.cici.com/library/gitlab/gitlab-workhorse-ee \
     --set gitlab.webservice.workhorse.tag="v14.2.1" \
     --set registry.image.repository=docker.cici.com/library/gitlab/gitlab-container-registry \
     --set registry.image.tag="v3.9.0-gitlab" \
     --set postgresql.image.repository=docker.cici.com/library/gitlab/postgresql \
     --set postgresql.image.tag="12.7.0" \
     --set redis.image.repository=docker.cici.com/library/gitlab/redis \
     --set redis.image.tag="6.0.9-debian-10-r0" \
     --set gitlab-runner.image=docker.cici.com/library/gitlab/gitlab-runner:alpine-v14.2.0 \
     --set gitlab.gitlab-exporter.image.repository=docker.cici.com/library/gitlab/gitlab-exporter \
     --set gitlab.gitlab-exporter.image.tag="11.2.0" \
     --set global.busybox.image.repository=docker.cici.com/library/gitlab/busybox \
     --set global.busybox.image.tag=latest

#初次登录
#kubectl -n gitlab-test-xcw  get secret gitlab-test-xcw-gitlab-initial-root-password -ojsonpath='{.data.password}' | base64 --decode ; echo

3k用户 如果启动了3k用户集群,pracefect是无法运行的。请查看对应后续操作 Praefect chart(alpha) 创建praefect连接的postgresql库praefect

#1登录到您的数据库实例
kubectl -n gitlab-test-xcw  exec -it $(kubectl -n gitlab-test-xcw get pods -l app=postgresql -o custom-columns=NAME:.metadata.name --no-headers) -- bash
PGPASSWORD=$(cat $POSTGRES_POSTGRES_PASSWORD_FILE) psql -U postgres -d template1
#2创建数据库用户
CREATE ROLE praefect WITH LOGIN;
#3设置数据库用户密码
#获取密码
kubectl -n gitlab-test-xcw get secret  gitlab-test-xcw-praefect-dbsecret -o jsonpath="{.data.secret}" | base64 --decode
#在psql提示中设置密码
\password praefect
#4创建数据库:
CREATE DATABASE praefect WITH OWNER praefect;
卸载
helm uninstall  -n gitlab-test-xcw  gitlab-test-xcw

cat <<\EOF> delete_gitlab_secrets.sh
#!/bin/bash

NS=gitlab-test-xcw
RELEASE_NAME=gitlab-test-xcw
kubectl -n $NS delete secrets \
        gitlab-rails-storage \
        gitlab-registry \
        task-runenr-s3-config \
        gitlab-test-pg \
        gitlab-test-redis \
        gitlab-test-ldap \
        gitlab-test-smtp \
        cici-com \
        gitlab-artifacts \
        gitlab-lfs \
        gitlab-packages \
        gitlab-uploads \
        gitlab-pseudonymizer \
        `#自动创建的` \
        ${RELEASE_NAME}-gitaly-secret \
        ${RELEASE_NAME}-gitlab-initial-root-password \
        ${RELEASE_NAME}-gitlab-runner-secret \
        ${RELEASE_NAME}-gitlab-shell-host-keys \
        ${RELEASE_NAME}-gitlab-shell-secret \
        ${RELEASE_NAME}-gitlab-workhorse-secret \
        ${RELEASE_NAME}-rails-secret \
        ${RELEASE_NAME}-registry-httpsecret \
        ${RELEASE_NAME}-registry-notification \
        ${RELEASE_NAME}-registry-secret \
        ${RELEASE_NAME}-postgresql-password \
        ${RELEASE_NAME}-redis-secret

kubectl -n $NS delete cm ingress-controller-leader-gitlab-test-xcw-nginx
echo "delete secrets Complete"

echo "请求查看对应PVPVC绑定情况,可删除"
kubectl get pv |grep test-xcw
kubectl -n gitlab-test-xcw get pvc
kubectl get sc |grep gitlab
EOF

破解
  • 准备文件-license.rb

    直接从docker镜像中复制下来修改。如

    docker pull  registry.gitlab.com/gitlab-org/build/cng/gitlab-toolbox-ee:v14.2.1
    
    docker run --rm -d --name temp registry.gitlab.com/gitlab-org/build/cng/gitlab-toolbox-ee:v14.2.1 sleep 10
    docker cp temp:/srv/gitlab/ee/app/models/license.rb .
    

    添加有效期license.rb

      def license
        return unless self.data
    
        @license ||=
          begin
            Gitlab::License.import(self.data)
          rescue Gitlab::License::ImportError
            nil
          end
    
    #-----add
        if @license
          @license.expires_at = Date.new(2028,12,16)
          @license.notify_admins_at = Date.new(2028,12,16)
          @license.notify_users_at = Date.new(2028,12,16)
          @license.restrictions[:active_user_count] = 5000
          @license.restrictions[:add_ons][:GitLab_Geo] = 5000
          @license.restrictions[:add_ons][:GitLab_FileLocks] = 5000
          @license.restrictions[:add_ons][:GitLab_ServiceDesk] = 5000
          @license.restrictions[:add_ons][:GitLab_DeployBoard] = 5000
          @license.restrictions[:add_ons][:GitLab_Auditor_User] = 5000
        end
        @license
    #-----
      end
    
  • 准备文件-files_denylist.yml

    防止将机密推送到存储库

    注释了(pem|key),允许往gitlab中提交`.pem`, `.key`文件

    之前版本文件名为files_blacklist.yml(<=4.0.12)

    docker pull  registry.gitlab.com/gitlab-org/build/cng/gitlab-toolbox-ee:v14.2.1
    
    docker run --rm -d --name temp registry.gitlab.com/gitlab-org/build/cng/gitlab-toolbox-ee:v14.2.1 sleep 10
    docker cp temp:/srv/gitlab/ee/lib/gitlab/checks/files_denylist.yml .
    
    cat <<\EOF> files_denylist.yml
    - aws\/credentials$
    # RSA DSA ECSDA and ED25519 SSH keys
    - (ssh|config)\/(personal|server)_(rsa|dsa|ed\d+|ecdsa)
    - id_rsa$
    - id_dsa$
    - id_ed25519$
    - id_ecdsa$
    # privatekey.pem and secret.key
    # - \.(pem|key)$
    
    # files ending in .history or _history
    - "[._]history$"
    - ".DS_Store"
    EOF
    
  • ruby生成lisence

    生成一次就行,可持续使用

    cat <<\EOF> l.rb
    require 'openssl'
    require 'gitlab/license'
    key_pair = OpenSSL::PKey::RSA.generate(2048)
    File.open("license_key", "w") { |f| f.write(key_pair.to_pem) }
    public_key = key_pair.public_key
    File.open("license_key.pub", "w") { |f| f.write(public_key.to_pem) }
    private_key = OpenSSL::PKey::RSA.new File.read("license_key")
    Gitlab::License.encryption_key = private_key
    license = Gitlab::License.new
    license.licensee = {
      "Name"    => "none",
      "Company" => "none",
      "Email"   => "ex@mail.com"
    }
    license.starts_at         = Date.new(2021, 1, 1)
    license.restrictions  = {
      plan: 'ultimate'
    }
    puts "License:"
    puts license
    data = license.export
    puts "Exported license:"
    puts data
    File.open("GitLabBV.gitlab-license", "w") { |f| f.write(data) }
    public_key = OpenSSL::PKey::RSA.new File.read("license_key.pub")
    Gitlab::License.encryption_key = public_key
    data = File.read("GitLabBV.gitlab-license")
    $license = Gitlab::License.import(data)
    puts "Imported license:"
    puts $license
    unless $license
      raise "The license is invalid."
    end
    if $license.restricted?(:active_user_count)
      active_user_count = User.active.count
      if active_user_count > $license.restrictions[:active_user_count]
        raise "The active user count exceeds the allowed amount!"
      end
    end
    if $license.notify_admins?
      puts "The license is due to expire on #{$license.expires_at}."
    end
    if $license.notify_users?
      puts "The license is due to expire on #{$license.expires_at}."
    end
    module Gitlab
      class GitAccess
        def check(cmd, changes = nil)
          if $license.block_changes?
            return build_status_object(false, "License expired")
          end
        end
      end
    end
    puts "This instance of GitLab Enterprise Edition is licensed to:"
    $license.licensee.each do |key, value|
      puts "#{key}: #{value}"
    end
    if $license.expired?
      puts "The license expired on #{$license.expires_at}"
    elsif $license.will_expire?
      puts "The license will expire on #{$license.expires_at}"
    else
      puts "The license will never expire."
    end
    EOF
    

    docker-compose

    cat <<\EOF> docker-compose.yml
    version: '3'
    
    services:
      ruby:
        image: 'ruby:latest'
        hostname: ruby
        command: bash -c "cd /root/test && gem install gitlab-license && rm GitLabBV.gitlab-license license_key license_key.pub && ruby license.rb"
        volumes:
          - './:/root/test:Z'
    EOF
    

    脚本目录下会生成三个文件:

    • license_key 为私钥
    • license_key.pub 为公钥。替换/opt/gitlab/embedded/service/gitlab-rails/.license_encryption_key.pub
    • GitLabBV.gitlab-license 为 license 文件

    导入许可:

    • 登录gitlab后台,管理中心->许可证 (/admin/license),导入 GitLabBV.gitlab-license
  • 镜像制作

    需要破解的镜像

    • registry.gitlab.com/gitlab-org/build/cng/gitlab-sidekiq-ee:v14.2.1
    • registry.gitlab.com/gitlab-org/build/cng/gitlab-toolbox-ee:v14.2.1
    • registry.gitlab.com/gitlab-org/build/cng/gitlab-webservice-ee:v14.2.1
    • 镜像文件Dockerfile
      #task-runner
      cat <<\EOF> task-runner-Dockerfile
      FROM registry.gitlab.com/gitlab-org/build/cng/gitlab-toolbox-ee:v14.2.1
      #FROM docker.cici.com/library/gitlab/gitlab-toolbox-ee:v14.2.1
      #COPY ./license.rb /srv/gitlab/ee/app/models/license.rb
      COPY ./license_key.pub /srv/gitlab/.license_encryption_key.pub
      COPY ./files_denylist.yml /srv/gitlab/ee/lib/gitlab/checks/files_denylist.yml
      EOF
      
      #sidekiq
      cat <<\EOF> sidekiq-Dockerfile
      FROM registry.gitlab.com/gitlab-org/build/cng/gitlab-sidekiq-ee:v14.2.1
      #FROM docker.cici.com/library/gitlab/gitlab-sidekiq-ee:v14.2.1
      #COPY ./license.rb /srv/gitlab/ee/app/models/license.rb
      COPY ./license_key.pub /srv/gitlab/.license_encryption_key.pub
      COPY ./files_denylist.yml /srv/gitlab/ee/lib/gitlab/checks/files_denylist.yml
      EOF
      
      #webservice
      cat <<\EOF> webservice-Dockerfile
      FROM registry.gitlab.com/gitlab-org/build/cng/gitlab-webservice-ee:v14.2.1
      #FROM docker.cici.com/library/gitlab/gitlab-webservice-ee:v14.2.1
      #COPY ./license.rb /srv/gitlab/ee/app/models/license.rb
      COPY ./license_key.pub /srv/gitlab/.license_encryption_key.pub
      COPY ./files_denylist.yml /srv/gitlab/ee/lib/gitlab/checks/files_denylist.yml
      EOF
      
    • 制作镜像
      cat <<\EOF> build.sh
      #!/bin/bash
      docker build -t docker.cici.com/library/gitlab/$1 -f $2 .
      docker push  docker.cici.com/library/gitlab/$1
      EOF
      
      #Task-runner
      bash build.sh gitlab-toolbox-ee:v14.2.1-x1  task-runner-Dockerfile
      #Sidekiq
      bash build.sh gitlab-sidekiq-ee:v14.2.1-x1 sidekiq-Dockerfile
      #webservice
      bash build.sh gitlab-webservice-ee:v14.2.1-x1 webservice-Dockerfile
      

      gitlab 12.3.1-ee helm2.17.0 pod:tiller-deploy clustrolebinding: helm

      helm upgrade --install gitlab-test-xcw gitlab/gitlab \
           --timeout 600s \
           --set global.hosts.domain=gitlab-test-xcw.cici.com \
           --set global.hosts.externalIP=10.22.0.128 \
           --set certmanager-issuer.email=xuchangwei@cici-inc.com \
           --version=2.3.2 \
           -n gitlab-test-xcw --dry-run
      
部署脚本

下载对应版本gilab chart至本地,将有差异的部署参数单独写入文件,方便后期修正。

helm get values -n gitlab-test-xcw  gitlab-test-xcw  >customize_conf/values-test.yaml

部署

cat <<\EOF> deploy-gitlab-test.sh
helm upgrade --install -n gitlab-test-xcw gitlab-test-xcw gitlab/gitlab \
     --timeout 600s \
     --version=5.2.1 \
     --dry-run \
     -f customize_conf/values-test.yaml \
     --set global.hosts.gitlab.name='git-test-xcw.cici.com' \
     `#--外部postgresql--` \
     `#--set postgresql.install=false` \
     `#--set global.psql.host=production.postgress.hostname.local` \
     `#--set global.psql.password.secret=gitlab-test-pg` \
     `#--set global.psql.password.key='password'` \
     `#--外部redis--` \
     `#--set redis.enabled=false` \
     `#--set global.redis.host='redis.example.com'` \
     `#--set global.redis.password.secret=gitlab-test-redis` \
     `#--set global.redis.password.key='password'` \
     --set gitlab.migrations.enabled=true 
EOF

性能测试

token:9xDp6842xU7_ZGcjcHY

性能测试:架构参考

部署参考:GitLab Performance Tool

准备数据环境

数据分为,垂直和水平:

  • 垂直:该区域由一个或多个大型项目组成。默认GitLab FOSS项目gitlabhq
  • 横向:该区域由大量子组组成,每个子组又包含大量项目。
mkdir /data/gitlab-gpt/{results,config/{environments,projects}} -p
cd  /data/gitlab-gpt/config/environments
cat <<\EOF> 10k.json
{
  "environment": {
    "name": "10k",
    "url": "https://git-test-xcw.cici.com",
    "user": "gpt-admin",
    "config": {
      "latency": "0"
    },
    "storage_nodes": ["default"]
  },
  "gpt_data": {
    "root_group": "gpt",
    "large_projects": {
      "group": "large_projects",
      "project": "gitlabhq"
    },
    "many_groups_and_projects": {
      "group": "many_groups_and_projects",
      "subgroups": 250,
      "subgroup_prefix": "gpt-subgroup-",
      "projects": 10,
      "project_prefix": "gpt-project-"
    }
  }
}
EOF

: <<eof
通常只需要改变:name,url,user和storage_nodes
name- 环境的名称。主要用于输出和结果
url- 环境的完整 URL,用于所有测试和其他区域。
user- 作为创建用户步骤的一部分准备的用户名称。
storage_nodes-目标 GitLab 环境中的存储库存储阵列
eof

# 大项目比较大,ingress开放上传限制
docker run --rm -it \
  -e ACCESS_TOKEN=MnLzZsfPNF-Bgtmomgsm \
  -v /data/gitlab-gpt/config:/config \
  -v /data/gitlab-gpt/results:/results \
  --add-host git-test-xcw.cici.com:10.22.0.207 \
  gitlab/gpt-data-generator \
  --environment 10k.json

#--no-horizontal #不导入水平数据
#--no-vertical   #不导入垂直数据

#导入自定义项目docker run --rm -it   -e ACCESS_TOKEN=MnLzZsfPNF-Bgtmomgsm   -v /data/gitlab-gpt/config:/config   -v /data/gitlab-gpt/results:/results   --add-host git-test-xcw.cici.com:10.22.0.207   gitlab/gpt-data-generator   --environment 10k.json  --no-horizontal  --large-project-tarball=/config/gitlabhq_export_13.0.0.tar.gz
运行测试

提供3种类型测试

  • API- 针对API端点的测试(RPS 目标:100%)
  • Git - 针对 Git 端点的测试(RPS 目标:10%)
  • Web - 针对网页端点的测试(RPS 目标:10%)
:<<EOF
目标环境用户数使用以下选项文件:
1千 - 60s_20rps.json
2k - 60s_40rps.json
3k - 60s_60rps.json
5k - 60s_100rps.json
10k - 60s_200rps.json
EOF

mkdir /data/gitlab-gpt/{results,tests,config/{environments,options,projects}} -p
cd /data/gitlab-gpt/
cat <<\EOF> config/options/60s_40rps.json
{
  "stages": [
    { "duration": "5s", "target": 40 },
    { "duration": "50s", "target": 40 },
    { "duration": "5s", "target": 0 }
  ],
  "rps": 40,
  "batchPerHost": 0
}
EOF

cat <<\EOF> config/options/60s_60rps.json
{
  "stages": [
    { "duration": "5s", "target": 60 },
    { "duration": "50s", "target": 60 },
    { "duration": "5s", "target": 0 }
  ],
  "rps": 60,
  "batchPerHost": 0
}
EOF

cat <<\EOF> tests/api_v4_projects_project.js
import http from "k6/http";
import { group } from "k6";
import { Rate } from "k6/metrics";
import { logError, getRpsThresholds, getTtfbThreshold, getLargeProjects, selectRandom } from "../../lib/gpt_k6_modules.js";

export let rpsThresholds = getRpsThresholds()
export let ttfbThreshold = getTtfbThreshold()
export let successRate = new Rate("successful_requests")
export let options = {
  thresholds: {
    "successful_requests": [`rate>${__ENV.SUCCESS_RATE_THRESHOLD}`],
    "http_req_waiting": [`p(90)<${ttfbThreshold}`],
    "http_reqs": [`count>=${rpsThresholds['count']}`]
  }
};

export let projects = getLargeProjects(['encoded_path']);

export function setup() {
  console.log('')
  console.log(`RPS Threshold: ${rpsThresholds['mean']}/s (${rpsThresholds['count']})`)
  console.log(`TTFB P90 Threshold: ${ttfbThreshold}ms`)
  console.log(`Success Rate Threshold: ${parseFloat(__ENV.SUCCESS_RATE_THRESHOLD)*100}%`)
}

export default function() {
  group("API - Project Overview", function() {
    let project = selectRandom(projects);

    let params = { headers: { "Accept": "application/json", "PRIVATE-TOKEN": `${__ENV.ACCESS_TOKEN}` } };
    let res = http.get(`${__ENV.ENVIRONMENT_URL}/api/v4/projects/${project['encoded_path']}`, params);
    /20(0|1)/.test(res.status) ? successRate.add(true) : (successRate.add(false), logError(res));
  });
}
EOF

#整个跑测试耗时久,可以添加--test参数单独一块测试
docker run --rm -it \
  -e ACCESS_TOKEN=MnLzZsfPNF-Bgtmomgsm \
  -v /data/gitlab-gpt/config:/config \
  -v /data/gitlab-gpt/tests:/tests \
  -v /data/gitlab-gpt/results:/results \
  --add-host git-test-xcw.cici.com:10.22.0.207 \
  gitlab/gitlab-performance-tool \
  --environment 10k.json \
  --options 60s_40rps.json --tests api_v4_groups_projects.js

#3k用户
docker run --rm -it \
  -e ACCESS_TOKEN=MnLzZsfPNF-Bgtmomgsm \
  -v /data/gitlab-gpt/config:/config \
  -v /data/gitlab-gpt/tests:/tests \
  -v /data/gitlab-gpt/results:/results \
  --add-host git-test-xcw.cici.com:10.22.0.207 \
  gitlab/gitlab-performance-tool \
  --environment 10k.json \
  --options 60s_60rps.json
性能测试结果

默认云环境部署最小是支持2k用户性能评估的。部分存在单点 从3k用户开始,高可用无单点。

service nodes     配置   副本   hpa
  2k 3k now 2k 3K 3k now  
Webservice 3 2 6 3C7.2G 16C14.4G 4pods 4woker/pod 6pods 2woker/pod 10
Sidekiq 2 3 4 2C7.5G 4C15G 3 4 10
nginx 2 2 3 1C3.75G 2C7.5G 3 3  
PostgreSQL 1 3 externa 2C7.5G 2C7.5G 3 TX  
Redis 1 3 externa 1C3.75G 2C7.5G 3 TX  
Gitaly 1 3 1 4C15G 4C15G 3 1  
Object storage n/a n/a TX-COS n/a n/a n/a TX  
  • 测试输出

    输出说明:

    首先是有关环境、测试和 GPT 版本的统计信息。
    接下来是环境的总体结果得分。通常,性能良好的环境应高于 90%。
    得分后是每次测试运行的主要结果表。在此表中,每列显示以下内容:
    NAME- 测试运行的名称。匹配文件tests夹中的测试文件名
    RPS - 测试期间使用的 RPS 目标。
    RPS RESULT - RPS 与通过阈值一起实现。
    TTFB AVG-以毫秒为单位的平均第一个字节时间(TTFB)。
    TTFB P90- TTFB的第 90 个百分位数及其通过阈值。
    REQ STATUS - 测试发出的返回成功状态(返回 HTTP 代码 200 / 201)的请求的百分比及其通过阈值。
    RESULT - 基于阈值的测试的最终结果。
    最后,根据结果如何,输出将以摘要的一些可选信息注释结束。
    

    输出内容:2k用户用例。 40个请求/s,运行60秒

    * Environment:                10k
    * Environment Version:        14.2.1-ee `018e6242bd5`
    * Option:                     60s_40rps
    * Date:                       2021-08-31
    * Run Time:                   1h 12m 25.77s (Start: 02:50:49 UTC, End: 04:03:14 UTC)
    * GPT Version:                v2.8.0
    
     Overall Results Score: 98.85%
    
    NAME RPS RPS RESULT TTFB AVG TTFB P90 REQ STATUS RESULT
    api_v4_groups 40/s 39.77/s (>32.00/s) 72.94ms 86.81ms (<500ms) 100.00% (>99%) Passed
    api_v4_groups_group 40/s 32.87/s (>3.20/s) 1075.29ms 1453.04ms (<7500ms) 100.00% (>99%) Passed
    api_v4_groups_group_subgroups 40/s 39.74/s (>32.00/s) 83.29ms 96.44ms (<500ms) 100.00% (>99%) Passed
    api_v4_groups_issues 40/s 39.22/s (>9.60/s) 241.84ms 280.66ms (<3500ms) 100.00% (>99%) Passed
    api_v4_groups_merge_requests 40/s 39.2/s (>9.60/s) 225.06ms 265.36ms (<3500ms) 100.00% (>99%) Passed
    api_v4_groups_projects 40/s 38.73/s (>16.00/s) 387.26ms 592.31ms (<3500ms) 100.00% (>99%) Passed
    api_v4_projects 40/s 27.02/s (>4.80/s) 1313.96ms 2025.90ms (<7000ms) 99.81% (>99%) Passed
    api_v4_projects_deploy_keys 40/s 39.88/s (>32.00/s) 51.42ms 62.10ms (<500ms) 100.00% (>99%) Passed
    api_v4_projects_issues 40/s 39.48/s (>32.00/s) 167.83ms 190.70ms (<500ms) 100.00% (>99%) Passed
    api_v4_projects_issues_issue 40/s 39.44/s (>32.00/s) 180.38ms 218.84ms (<1500ms) 100.00% (>99%) Passed
    api_v4_projects_issues_search 40/s 39.04/s (>4.80/s) 261.99ms 368.66ms (<12000ms) 100.00% (>99%) Passed
    api_v4_projects_languages 40/s 39.89/s (>32.00/s) 48.10ms 56.08ms (<500ms) 100.00% (>99%) Passed
    api_v4_projects_merge_requests 40/s 39.36/s (>32.00/s) 155.13ms 181.33ms (<500ms) 100.00% (>99%) Passed
    api_v4_projects_merge_requests_merge_request 40/s 39.43/s (>16.00/s) 216.78ms 279.00ms (<2750ms) 100.00% (>99%) Passed
    api_v4_projects_merge_requests_merge_request_changes 40/s 36.04/s (>16.00/s) 935.58ms 1392.85ms (<3500ms) 100.00% (>99%) Passed
    api_v4_projects_merge_requests_merge_request_commits 40/s 39.74/s (>32.00/s) 70.32ms 84.07ms (<500ms) 100.00% (>99%) Passed
    api_v4_projects_merge_requests_merge_request_discussions 40/s 39.49/s (>32.00/s) 145.58ms 180.19ms (<500ms) 100.00% (>99%) Passed
    api_v4_projects_project 40/s 39.69/s (>32.00/s) 122.40ms 152.55ms (<500ms) 100.00% (>99%) Passed
    api_v4_projects_project_pipelines 40/s 39.82/s (>32.00/s) 63.29ms 77.12ms (<500ms) 100.00% (>99%) Passed
    api_v4_projects_project_pipelines_pipeline 40/s 39.68/s (>32.00/s) 77.16ms 97.31ms (<500ms) 100.00% (>99%) Passed
    api_v4_projects_project_services 40/s 39.91/s (>32.00/s) 45.74ms 51.68ms (<500ms) 99.12% (>99%) Passed
    api_v4_projects_releases 40/s 39.68/s (>32.00/s) 79.28ms 95.06ms (<500ms) 100.00% (>99%) Passed
    api_v4_projects_repository_branches 40/s 39.69/s (>32.00/s) 49.57ms 56.89ms (<500ms) 99.58% (>99%) Passed
    api_v4_projects_repository_branches_branch 40/s 39.81/s (>32.00/s) 80.35ms 95.04ms (<500ms) 100.00% (>99%) Passed
    api_v4_projects_repository_branches_search 40/s 39.65/s (>9.60/s) 46.20ms 50.55ms (<6000ms) 100.00% (>99%) Passed
    api_v4_projects_repository_commits 40/s 39.79/s (>32.00/s) 73.83ms 85.78ms (<500ms) 100.00% (>99%) Passed
    api_v4_projects_repository_commits_commit 40/s 39.83/s (>32.00/s) 64.10ms 72.95ms (<500ms) 100.00% (>99%) Passed
    api_v4_projects_repository_commits_commit_diff 40/s 39.63/s (>32.00/s) 121.59ms 140.03ms (<500ms) 100.00% (>99%) Passed
    api_v4_projects_repository_compare 40/s 39.56/s (>3.20/s) 59.82ms 71.01ms (<8000ms) 100.00% (>99%) Passed
    api_v4_projects_repository_files_file 40/s 39.68/s (>32.00/s) 125.64ms 205.37ms (<500ms) 100.00% (>99%) Passed
    api_v4_projects_repository_files_file_blame 40/s 4.17/s (>0.32/s) 8426.11ms 11272.54ms (<35000ms) 100.00% (>99%) Passed
    api_v4_projects_repository_files_file_raw 40/s 39.77/s (>32.00/s) 86.64ms 109.73ms (<500ms) 100.00% (>99%) Passed
    api_v4_projects_repository_tags 40/s 12.43/s (>6.40/s) 2959.33ms 3836.65ms (<10000ms) 100.00% (>99%) Passed
    api_v4_projects_repository_tree 40/s 39.69/s (>32.00/s) 100.75ms 117.95ms (<500ms) 100.00% (>99%) Passed
    api_v4_user 40/s 39.83/s (>32.00/s) 44.66ms 50.18ms (<500ms) 100.00% (>99%) Passed
    api_v4_users 40/s 39.66/s (>32.00/s) 105.30ms 134.00ms (<500ms) 100.00% (>99%) Passed
    git_ls_remote 4/s 4.01/s (>3.20/s) 54.07ms 61.20ms (<500ms) 100.00% (>99%) Passed
    git_pull 4/s 3.99/s (>3.20/s) 71.51ms 88.70ms (<500ms) 100.00% (>99%) Passed
    web_group 4/s 4.01/s (>3.20/s) 135.83ms 183.69ms (<500ms) 100.00% (>99%) Passed
    web_group_issues 4/s 3.91/s (>3.20/s) 306.77ms 335.46ms (<500ms) 100.00% (>99%) Passed
    web_group_merge_requests 4/s 3.96/s (>3.20/s) 286.81ms 324.81ms (<500ms) 100.00% (>99%) Passed
    web_project 4/s 3.98/s (>3.20/s) 252.23ms 299.84ms (<500ms) 100.00% (>99%) Passed
    web_project_branches 4/s 3.89/s (>3.20/s) 369.64ms 416.38ms (<800ms) 100.00% (>99%) Passed
    web_project_branches_search 4/s 3.75/s (>3.20/s) 725.64ms 788.16ms (<1300ms) 100.00% (>99%) Passed
    web_project_commit 4/s 3.34/s (>0.64/s) 1023.11ms 3192.27ms (<10000ms) 100.00% (>99%) Passed
    web_project_commits 4/s 3.83/s (>3.20/s) 417.67ms 459.98ms (<750ms) 100.00% (>99%) Passed
    web_project_file_blame 4/s 1.16/s (>0.03/s) 2848.92ms 3632.63ms (<7000ms) 100.00% (>99%) Passed
    web_project_file_rendered 4/s 3.87/s (>2.56/s) 556.67ms 1401.66ms (<1500ms) 100.00% (>99%) FAILED
    web_project_file_source 4/s 3.79/s (>0.32/s) 602.75ms 951.71ms (<1700ms) 100.00% (>99%) Passed
    web_project_files 4/s 3.96/s (>3.20/s) 171.19ms 229.41ms (<800ms) 100.00% (>99%) Passed
    web_project_issue 4/s 3.93/s (>3.20/s) 306.58ms 753.12ms (<2000ms) 100.00% (>99%) Passed
    web_project_issues 4/s 3.95/s (>3.20/s) 274.76ms 309.11ms (<500ms) 100.00% (>99%) Passed
    web_project_issues_search 4/s 3.98/s (>3.20/s) 282.06ms 323.16ms (<500ms) 100.00% (>99%) Passed
    web_project_merge_request 4/s 3.22/s (>1.28/s) 1837.29ms 4669.98ms (<7500ms) 100.00% (>99%) Passed
    web_project_merge_request_changes 4/s 3.83/s (>3.20/s) 422.94ms 689.98ms (<1500ms) 100.00% (>99%) Passed
    web_project_merge_request_commits 4/s 3.71/s (>1.92/s) 619.33ms 722.99ms (<1750ms) 100.00% (>99%) Passed
    web_project_merge_requests 4/s 3.98/s (>3.20/s) 276.73ms 314.99ms (<500ms) 100.00% (>99%) Passed
    web_project_pipelines 4/s 3.96/s (>1.92/s) 297.46ms 428.77ms (<1000ms) 100.00% (>99%) Passed
    web_project_pipelines_pipeline 4/s 3.96/s (>3.20/s) 500.62ms 1012.73ms (<2500ms) 100.00% (>99%) Passed
    web_project_repository_compare 4/s 0.84/s (>0.16/s) 4439.88ms 5183.79ms (<7500ms) 100.00% (>99%) Passed
    web_project_tags 4/s 3.75/s (>2.56/s) 708.61ms 783.40ms (<1500ms) 100.00% (>99%) Passed
    web_user 4/s 4.0/s (>1.92/s) 173.82ms 265.93ms (<4000ms) 100.00% (>99%) Passed

    输出内容:3k用户用例。 60个请求/s,运行60秒

    * Environment:                10k
    * Environment Version:        14.2.1-ee `018e6242bd5`
    * Option:                     60s_60rps
    * Date:                       2021-08-31
    * Run Time:                   1h 12m 35.66s (Start: 06:32:26 UTC, End: 07:45:01 UTC)
    * GPT Version:                v2.8.0
    
     Overall Results Score: 98.67%
    
    NAME RPS RPS RESULT TTFB AVG TTFB P90 REQ STATUS RESULT
    api_v4_groups 60/s 59.48/s (>48.00/s) 196.27ms 351.89ms (<500ms) 100.00% (>99%) Passed
    api_v4_groups_group 60/s 12.89/s (>4.80/s) 4241.66ms 6280.03ms (<7500ms) 100.00% (>99%) Passed
    api_v4_groups_group_subgroups 60/s 59.51/s (>48.00/s) 115.17ms 165.60ms (<500ms) 100.00% (>99%) Passed
    api_v4_groups_issues 60/s 54.75/s (>14.40/s) 955.93ms 1197.23ms (<3500ms) 100.00% (>99%) Passed
    api_v4_groups_merge_requests 60/s 57.91/s (>14.40/s) 676.09ms 984.77ms (<3500ms) 100.00% (>99%) Passed
    api_v4_groups_projects 60/s 50.65/s (>24.00/s) 1040.49ms 1621.93ms (<3500ms) 100.00% (>99%) Passed
    api_v4_projects 60/s 23.44/s (>7.20/s) 2340.33ms 3362.55ms (<7000ms) 100.00% (>99%) Passed
    api_v4_projects_deploy_keys 60/s 59.78/s (>48.00/s) 53.79ms 65.42ms (<500ms) 100.00% (>99%) Passed
    api_v4_projects_issues 60/s 58.93/s (>48.00/s) 187.38ms 237.11ms (<500ms) 100.00% (>99%) Passed
    api_v4_projects_issues_issue 60/s 58.59/s (>48.00/s) 204.43ms 266.81ms (<1500ms) 99.88% (>99%) Passed
    api_v4_projects_issues_search 60/s 58.52/s (>7.20/s) 295.56ms 411.93ms (<12000ms) 100.00% (>99%) Passed
    api_v4_projects_languages 60/s 59.75/s (>48.00/s) 51.46ms 60.84ms (<500ms) 100.00% (>99%) Passed
    api_v4_projects_merge_requests 60/s 59.07/s (>48.00/s) 177.71ms 225.57ms (<500ms) 100.00% (>99%) Passed
    api_v4_projects_merge_requests_merge_request 60/s 58.82/s (>24.00/s) 262.37ms 397.07ms (<2750ms) 100.00% (>99%) Passed
    api_v4_projects_merge_requests_merge_request_changes 60/s 52.88/s (>24.00/s) 963.39ms 1540.11ms (<3500ms) 94.81% (>99%) FAILED
    api_v4_projects_merge_requests_merge_request_commits 60/s 59.6/s (>48.00/s) 77.44ms 93.66ms (<500ms) 100.00% (>99%) Passed
    api_v4_projects_merge_requests_merge_request_discussions 60/s 59.16/s (>48.00/s) 156.24ms 197.77ms (<500ms) 100.00% (>99%) Passed
    api_v4_projects_project 60/s 59.32/s (>48.00/s) 122.09ms 149.43ms (<500ms) 100.00% (>99%) Passed
    api_v4_projects_project_pipelines 60/s 59.74/s (>48.00/s) 63.12ms 73.93ms (<500ms) 100.00% (>99%) Passed
    api_v4_projects_project_pipelines_pipeline 60/s 59.49/s (>48.00/s) 77.71ms 95.56ms (<500ms) 100.00% (>99%) Passed
    api_v4_projects_project_services 60/s 59.78/s (>48.00/s) 51.16ms 60.73ms (<500ms) 100.00% (>99%) Passed
    api_v4_projects_releases 60/s 59.53/s (>48.00/s) 79.78ms 111.13ms (<500ms) 89.65% (>99%) FAILED
    api_v4_projects_repository_branches 60/s 59.54/s (>48.00/s) 52.88ms 63.13ms (<500ms) 100.00% (>99%) Passed
    api_v4_projects_repository_branches_branch 60/s 59.65/s (>48.00/s) 86.54ms 110.07ms (<500ms) 100.00% (>99%) Passed
    api_v4_projects_repository_branches_search 60/s 59.54/s (>14.40/s) 54.37ms 64.79ms (<6000ms) 100.00% (>99%) Passed
    api_v4_projects_repository_commits 60/s 59.32/s (>48.00/s) 82.66ms 103.07ms (<500ms) 100.00% (>99%) Passed
    api_v4_projects_repository_commits_commit 60/s 59.69/s (>48.00/s) 68.67ms 79.86ms (<500ms) 100.00% (>99%) Passed
    api_v4_projects_repository_commits_commit_diff 60/s 59.43/s (>48.00/s) 131.34ms 156.27ms (<500ms) 100.00% (>99%) Passed
    api_v4_projects_repository_compare 60/s 59.19/s (>4.80/s) 64.70ms 76.06ms (<8000ms) 100.00% (>99%) Passed
    api_v4_projects_repository_files_file 60/s 59.38/s (>48.00/s) 136.53ms 179.17ms (<500ms) 100.00% (>99%) Passed
    api_v4_projects_repository_files_file_blame 60/s 8.11/s (>0.48/s) 6544.49ms 8564.36ms (<35000ms) 100.00% (>99%) Passed
    api_v4_projects_repository_files_file_raw 60/s 59.63/s (>48.00/s) 86.77ms 108.45ms (<500ms) 100.00% (>99%) Passed
    api_v4_projects_repository_tags 60/s 35.86/s (>9.60/s) 1501.96ms 2341.98ms (<10000ms) 100.00% (>99%) Passed
    api_v4_projects_repository_tree 60/s 59.56/s (>48.00/s) 105.67ms 130.88ms (<500ms) 100.00% (>99%) Passed
    api_v4_user 60/s 59.71/s (>48.00/s) 43.68ms 52.09ms (<500ms) 100.00% (>99%) Passed
    api_v4_users 60/s 59.5/s (>48.00/s) 107.09ms 137.20ms (<500ms) 100.00% (>99%) Passed
    git_ls_remote 6/s 6.01/s (>4.80/s) 66.97ms 79.01ms (<500ms) 100.00% (>99%) Passed
    git_pull 6/s 6.01/s (>4.80/s) 70.12ms 83.64ms (<500ms) 100.00% (>99%) Passed
    web_group 6/s 5.97/s (>4.80/s) 153.34ms 197.28ms (<500ms) 99.16% (>99%) Passed
    web_group_issues 6/s 5.76/s (>4.80/s) 321.23ms 356.40ms (<500ms) 100.00% (>99%) Passed
    web_group_merge_requests 6/s 5.83/s (>4.80/s) 271.90ms 313.86ms (<500ms) 100.00% (>99%) Passed
    web_project 6/s 5.94/s (>4.80/s) 255.85ms 290.56ms (<500ms) 100.00% (>99%) Passed
    web_project_branches 6/s 5.85/s (>4.80/s) 384.70ms 460.07ms (<800ms) 100.00% (>99%) Passed
    web_project_branches_search 6/s 4.77/s (>4.80/s) 1031.66ms 1430.82ms (<1300ms) 100.00% (>99%) FAILED
    web_project_commit 6/s 5.54/s (>0.96/s) 804.76ms 2066.71ms (<10000ms) 100.00% (>99%) Passed
    web_project_commits 6/s 5.77/s (>4.80/s) 412.15ms 485.07ms (<750ms) 100.00% (>99%) Passed
    web_project_file_blame 6/s 1.81/s (>0.05/s) 2767.15ms 3354.83ms (<7000ms) 100.00% (>99%) Passed
    web_project_file_rendered 6/s 5.79/s (>3.84/s) 568.17ms 1160.80ms (<1500ms) 100.00% (>99%) Passed
    web_project_file_source 6/s 5.67/s (>0.48/s) 630.89ms 1112.25ms (<1700ms) 100.00% (>99%) Passed
    web_project_files 6/s 5.89/s (>4.80/s) 170.16ms 233.29ms (<800ms) 100.00% (>99%) Passed
    web_project_issue 6/s 5.89/s (>4.80/s) 293.45ms 742.88ms (<2000ms) 100.00% (>99%) Passed
    web_project_issues 6/s 5.84/s (>4.80/s) 279.11ms 307.90ms (<500ms) 100.00% (>99%) Passed
    web_project_issues_search 6/s 5.9/s (>4.80/s) 280.01ms 318.71ms (<500ms) 100.00% (>99%) Passed
    web_project_merge_request 6/s 5.26/s (>1.92/s) 1143.74ms 4119.07ms (<7500ms) 100.00% (>99%) Passed
    web_project_merge_request_changes 6/s 5.78/s (>4.80/s) 397.73ms 680.55ms (<1500ms) 100.00% (>99%) Passed
    web_project_merge_request_commits 6/s 5.68/s (>2.88/s) 652.54ms 919.78ms (<1750ms) 100.00% (>99%) Passed
    web_project_merge_requests 6/s 5.91/s (>4.80/s) 265.21ms 307.71ms (<500ms) 100.00% (>99%) Passed
    web_project_pipelines 6/s 5.9/s (>2.88/s) 314.51ms 469.81ms (<1000ms) 100.00% (>99%) Passed
    web_project_pipelines_pipeline 6/s 5.94/s (>4.80/s) 549.83ms 1138.55ms (<2500ms) 100.00% (>99%) Passed
    web_project_repository_compare 6/s 1.17/s (>0.24/s) 4492.35ms 5205.89ms (<7500ms) 100.00% (>99%) Passed
    web_project_tags 6/s 5.56/s (>3.84/s) 758.64ms 901.92ms (<1500ms) 100.00% (>99%) Passed
    web_user 6/s 5.97/s (>2.88/s) 193.58ms 310.01ms (<4000ms) 100.00% (>99%) Passed

    #+end_src

生产环境

修改对应pv存储大小/节点,可用直接使用3k测试环境配置。生产最好有外置redis和postgresql。

前期准备-脚本

已提前备好资源

  • pv存储设置
  • 外部对象存储开通权限访问策略
  • 证书文件
  • 外部redis
  • 外部postgresql
  • ldap
  • gitlab邮件账号
cat <<\EOF> create_gitlab_secrets_prod.sh
#!/bin/bash
NS="gitlab-ns"
# --- 创建持久卷
#kubectl apply -f gitlab-pv-sc.yaml

# --- 创建域名证书tls secret
kubectl --namespace=$NS create secret tls cici-com --cert=cici.com.crt --key=cici.com.key

# --- 启动外部对象存储
#统一存储
kubectl --namespace=$NS create secret generic gitlab-rails-storage --from-file=connection=object-storage-prod.yaml
:<<eof
#5.2.1版本前没有整合配置,需要单独执行
kubectl --namespace=$NS create secret generic gitlab-lfs --from-file=connection=object-storage-prod.yaml
kubectl --namespace=$NS create secret generic gitlab-artifacts --from-file=connection=object-storage-prod.yaml
kubectl --namespace=$NS create secret generic gitlab-uploads --from-file=connection=object-storage-prod.yaml
kubectl --namespace=$NS create secret generic gitlab-packages --from-file=connection=object-storage-prod.yaml
#kubectl --namespace=$NS create secret generic gitlab-externaldiffs --from-file=connection=object-storage-prod.yaml
kubectl --namespace=$NS create secret generic gitlab-pseudonymizer --from-file=connection=object-storage-prod.yaml
eof
#镜像存储
kubectl --namespace=$NS create secret generic gitlab-registry --from-file=config=registry-prod.yaml
#备份
kubectl --namespace=$NS create secret generic task-runenr-s3-config --from-file=config=s3cfg_cos-prod

# --- 服务连接密码
kubectl apply -f pg_redis_ldap_smtp-prod.yaml
EOF

部署脚本

下载对应版本gilab chart至本地,将有差异的部署参数单独写入文件,方便后期修正。

cat <<\EOF> deploy-gitlab-prod.sh
helm upgrade --install -n gitlab-xcw gitlab . \
     --timeout 600s \
     --dry-run \
     -f customize_conf/values-prod.yaml \
     --set global.hosts.gitlab.name='git-xcw.cici.com' \
     `#--外部postgresql--` \
     `#--set postgresql.install=false` \
     `#--set global.psql.host=production.postgress.hostname.local` \
     `#--set global.psql.password.secret=gitlab-pg` \
     `#--set global.psql.password.key='password'` \
     `#--外部redis--` \
     `#--set redis.enabled=false` \
     `#--set global.redis.host='redis.example.com'` \
     `#--set global.redis.password.secret=gitlab-redis` \
     `#--set global.redis.password.key='password'` \
     --set gitlab.migrations.enabled=true 
EOF

升级之

官方参考:迭代升级

差异比较

比较 12.3.1(2.3.2) 14.2.1(5.2.1) 13.0.14(4.0.12) 12.10.14(3.3.13)
helm v2.16.1 v3.6.3 helm3/2 helm3/2
chart - - Webservice替换unicorn  
      支持对象存储整合object_store  
      postgresql.image.{repository,tag} postgresql.{image,imageTag}
      redis-master.persistence.accessModes redis.persistence.accessMode
服务-postgresql 10.4 (9.6.x-10.x) 12.7 11.7.0 10.9.0
镜像-task-runner gitlab-task-runner-ee gitlab-toolbox-ee    
镜像-unicorn(webservice) gitlab-unicorn-ee gitlab-webservice-ee    
    gitlab-workhorse-ee    
服务-migrations - y    
服务-praefect - - 开发阶段    
服务-task-runner-cron - y    
externalDiffs差异化 y 不使用:详情 性能降低    
服务-prometheus - y    
hpa registry: 2-10 registry: 2-10    
  gitlab-shell: 2-10 已删 gitlab-shell: 2-10    
  sidekiq: 1-10 已删 sidekiq: 1-10    
  unicorn: 2-10 已删      
pod gitlab-shell: 6 gitlab-shell:    
  registry: 2 registry:    
  sidekiq: 2 sidekiq    
  task-runner: 1 task-runner: 1    
  unicorn: 6 webservice:    
  ingress-controller: 3 ingress-controller:    
  ingress-backend: 2 ingress-backend:    
分支 master main    

配置

描述与默认安装14.2.1版本的额外设置

  • 概览
    • runner
      • 运行没有标记的作业
  • 推送规则 admin–推送规则–打开禁止密钥推送
  • 系统钩子
  • 部署密钥
  • 标记
  • 设置
    • 通用
      • 默认的群组项目创建保护: 维护者
      • 默认分支保护:Not protected
      • 账号: 默认项目限制:10,最大附件大小 (MB):100,用户的 OAuth 应用程序:不勾
      • 注册:不启动注册
    • CICD
      • 集成和部署:默认产物过期时间:0
      • 项目中的Auto DevOps去勾选
    • 报告
      • 滥用报告:email:xxx@xxx.com
    • 指标与分析:
      • 分析 - 性能栏:devops
    • 偏好
      • 邮件:勾选在通知电子邮件正文中包含作者姓名

迭代升级

需要按照以下升级步骤确保主版本升级成功:

  • 升级到先前主要版本的最新次要版本。
  • 升级到X.0.Z目标主要版本的第一个次要版本 ( )。
  • 继续升级到较新的版本。
#查版本
$ helm2  list --namespace=gitlab-test
NAME            REVISION        UPDATED                         STATUS  CHART           APP VERSION     NAMESPACE
gitlab-test     5               Tue Dec 29 18:46:04 2020        FAILED  gitlab-2.3.2    12.3.1          gitlab-test
#查自定义配置
helm2 get values gitla-test
helm get values   -n gitlab-test-xcw gitlab-test-xcw >5.2.1-bed.yaml

gitlab版本:

11.10.0 -> 11.11.3 -> 11.11.8 -> 12.1.0 -> 12.3.1 ->
12.10.14 -> 13.0.14-> 13.1.11-> 13.8.8 -> 13.12.10 -> 14.0.10 -> 14.1.5 -> 最新14.Y.Z

对应的chart版本:

1.8.0 -> 1.9.3 -> 1.9.8 -> 2.1.0 -> 2.3.2 ->
3.3.13 -> 4.0.12 -> 4.1.12 -> 4.8.8 -> 4.12.10 -> 5.0.10 -> 5.1.5 -> 5.2.1
升级前检查及备份

https://docs.gitlab.com/ee/update/plan_your_upgrade.html

对于回滚,提前做好数据备份和密钥备份便于后面恢复数据

#备份
#https://docs.gitlab.com/charts/backup-restore/backup.html
kubectl -n gitlab-test-xcw exec -it <gitlab task-runner pod> -- backup-utility

#备份密钥
#https://docs.gitlab.com/charts/backup-restore/backup.html#backup-the-secrets
kubectl -n gitlab get secrets | grep rails-secret
kubectl -n gitlab get secrets <rails-secret-name> -o jsonpath="{.data['secrets\.yml']}" | base64 --decode > secrets.yaml
使用外置数据库

https://github.com/bitnami/bitnami-docker-postgresql

postgresql 9.5之后环境变量的改变

https://github.com/bitnami/bitnami-docker-redis

#cat docker-compose.yml
version: '3.9'
services:
  postgresql:
    image: 'docker.io/bitnami/postgresql:10'
    restart: always
    ports:
      - 15432:5432
      #- POSTGRESQL_USERNAME=cmn_git_web_rw
    environment:
      - TZ=Asia/Shanghai
      - ALLOW_EMPTY_PASSWORD=yes
      - POSTGRESQL_PASSWORD=postgres
      - POSTGRESQL_DATABASE=cici_cmn_git
    volumes:
      - 'postgresql_data:/bitnami/postgresql'
    networks:
    - app-pr

  redis:
    image: 'docker.io/bitnami/redis:6.0-debian-10'
    restart: always
    ports:
      - 16379:6379
    environment:
      - TZ=Asia/Shanghai
      - REDIS_PASSWORD=123456
      - REDIS_DISABLE_COMMANDS=FLUSHDB,FLUSHALL
    volumes:
      - 'redis_data:/bitnami'
    networks:
      - app-pr
volumes:
  postgresql_data:
    driver: local
  redis_data:
    driver: local
networks:
  app-pr:
    driver: bridge

#docker-compose up -d
#卸载    
#docker-compose stop
#docker-compose rm -v    
#docker-compose down -v #删除数据卷
准备生产数据

数据备份在腾讯云cos中,使用coscmd工具将数据导入新环境中

#cat my-up-down.sh
#!/bin/bash
#
FILE=$1
#DOWN_FILE=1631823001_2021_09_16_12.3.1-ee_gitlab_backup.tar
#down  avg 8分26秒
#\cp ~/.cos.conf.prod  ~/.cos.conf
#coscmd download  ${FILE} ./

#up  avg 13分57秒
\cp ~/.cos.conf.bedin  ~/.cos.conf
coscmd upload  ${FILE}
依次升级对应版本安
#查找版本
helm search repo -l gitlab/gitlab
#下载(可选,用来对比差异)
helm  pull  gitlab/gitlab --version=2.3.2


# 安装升级12.3.1版本,如是新环境需导入备份数据
cat <<\EOF> up-gitlab-2.3.2-test.sh
helm upgrade --install --force --namespace=gitlab-test-xcw gitlab-test-xcw  gitlab/gitlab \
     --timeout 600s \
     --version=2.3.2 \
     `#--dry-run` \
     --debug \
     -f values-customize-2.3.2-test.yaml \
     --set global.hosts.gitlab.name='git-test-xcw.cici.com' \
     `#--外部postgresql--` \
     --set postgresql.install=false \
     --set global.psql.host='10.0.0.59' \
     --set global.psql.port=15432 \
     --set global.psql.password.secret=gitlab-test-pg \
     --set global.psql.password.key='password' \
     `#--外部redis--` \
     --set redis.enabled=false \
     --set global.redis.host='10.0.0.59' \
     --set global.redis.port=16379 \
     --set global.redis.password.secret=gitlab-test-redis \
     --set global.redis.password.key='password' \
     `#--set gitlab.migrations.enabled=true`
EOF

gitlab-test-xcw-migrations

image: registry.gitlab.com/gitlab-org/build/cng/gitlab-rails-ee:v12.3.1

#upgrade to GitLab Helm Chart version 2.6.0 before upgrading to 3.3.13
helm upgrade --install --force --namespace=gitlab-test-xcw gitlab-test-xcw  gitlab/gitlab \
     --timeout 600s \
     --version=3.3.13 \
     `#--dry-run` \
     --debug \
     -f values-customize-3.3.13-test.yaml \
     --set global.hosts.gitlab.name='git-test-xcw.cici.com' \
     `#--外部postgresql--` \
     --set postgresql.install=false \
     --set global.psql.host='10.0.0.59' \
     --set global.psql.port=35432 \
     --set global.psql.password.secret=gitlab-test-pg \
     --set global.psql.password.key='password' \
     `#--外部redis--` \
     --set redis.install=false \
     --set global.redis.host='10.0.0.59' \
     --set global.redis.port=16379 \
     --set global.redis.password.secret=gitlab-test-redis \
     --set global.redis.password.key='password' \
     `#--set gitlab.migrations.enabled=true`

gitlab备份恢复

备份

备份gitlab

Task Runner pod中通过backup-utility程序进行GitLab 备份

创建备份

分为手动和自动

  • 手动:在Task Runner pod 中运行命令`backup-utility`备份 如果有bucket配置会上传,命名格式<timestamp>_<version>_gitlab_backup.tar

    kubectl exec <Task Runner pod name> -it -- backup-utility
    
  • 自动:基于cron备份

    --set gitlab.task-runner.backups.cron.enabled=true
    --set gitlab.task-runner.backups.cron.schedule='0 1 * * *'
    
备份秘密

如果使用gitlab-runner构建,需要备份rails secrets。防止只恢复数据后, runner页面报500错误

kubectl -n gitlab get secrets | grep rails-secret
kubectl -n gitlab get secrets <rails-secret-name> -o jsonpath="{.data['secrets\.yml']}" | base64 --decode > secrets.yaml

恢复

恢复gitlab

如果您的备份与当前安装的版本不同,则必须 在恢复备份之前降级 GitLab 安装

GitLab Helm chart 提供的备份实用程序支持从以下任何位置恢复 tarball

  • 从gitlab-backups 的对象存储服务桶中恢复。这是默认情况。
  • 从 pod 访问的公共 URL中恢复。
  • 令将本地文件复制到 Task Runner pod容器中恢复。利用`kubectl cp`命令
恢复 Rails 的secrets

`/etc/gitlab/gitlab-secrets.json`pod中文件表现为 `secrets.yml`

#切到升级的k8s环境
kubectl config use-context k8s-test-context
#查找 rails secrets 的对象名称
kubectl -n gitlab-test-xcw get secrets | grep rails-secret
#删除现有的秘密
kubectl -n gitlab-test-xcw delete secret gitlab-test-xcw-rails-secret
#使用与旧密钥相同的名称创建新密钥,并传入您的本地 YAML 文件
#local-yaml-filepath为备份时导出的rails的secrets文件 
kubectl -n gitlab-test-xcw create secret generic gitlab-test-xcw-rails-secret --from-file=secrets.yml=<local-yaml-filepath>

#如果找不到原来的秘钥文件了,可以重置秘钥
#gitlab-rails console
#>ApplicationSetting.current.reset_runners_registration_token!
#=>true
重新启动 Pod

使用新的机密,需要重新启动 Webservice、Sidekiq 和 Task Runner pod

helm_release_name=gitlab-test-xcw
kubectl -n gitlab-test-xcw delete pods -lapp=sidekiq,release=${helm_release_name}
#v5.2.1 unicorn 改为webservice
kubectl -n gitlab-test-xcw delete pods -lapp=unicorn,release=${helm_release_name}
kubectl -n gitlab-test-xcw delete pods -lapp=task-runner,release=${helm_release_name}
恢复备份文件

tarball命名格式确保<timestamp>_<version>_gitlab_backup.tar

#恢复方式1:bucket桶中读取tarball文件,默认
kubectl exec <Task Runner pod name> -it -- backup-utility --restore -t <timestamp>_<version>

#恢复方式2:url
#您可以提供本地路径作为 URL,只要它采用以下格式: file://<path>
kubectl exec <Task Runner pod name> -it -- backup-utility --restore -f <URL>

此过程将花费时间,具体取决于 tarball 的大小。

  • 测试数据恢复时间:
    • 60G恢复时间, 2.56s user 2.40s system 0% cpu 3:39:08.33 total

恢复过程将删除数据库的现有内容,将现有存储库移动到临时位置并提取 tarball 的内容。

存储库将被移动到磁盘上的相应位置,其他数据,如工件、上传、LFS 等,将被 上传到对象存储中的相应存储区。

迁移

附录

多版本镜像上传

  • docker-image-v3.3.13.sh
  • docker-image-v4.0.12.sh
  • docker-image-v4.12.10.sh
  • docker-image-v4.8.8.sh
  • docker-image-v5.0.10.sh
  • docker-image-v5.2.4.sh

多版本chart-values

  • values-customize-2.3.2-test.yaml
  • values-customize-3.3.13-test.yaml
  • values-customize-4.0.12-test.yaml
  • values-customize-4.12.10-test.yaml
  • values-customize-5.0.10-test.yaml
  • values-customize-5.2.4-test.yaml
emacs

Emacs

org-mode

Orgmode

Donations

打赏

Copyright

© 2025 Jasper Hsu

Creative Commons

Creative Commons

Attribute

Attribute

Noncommercial

Noncommercial

Share Alike

Share Alike